Skip to main content
Home
Download
Pricing
Contact Sales
Sign In
Sign Up
chihiro masuyama
70
templates
All Prices
All Templates
All Languages
Search templates
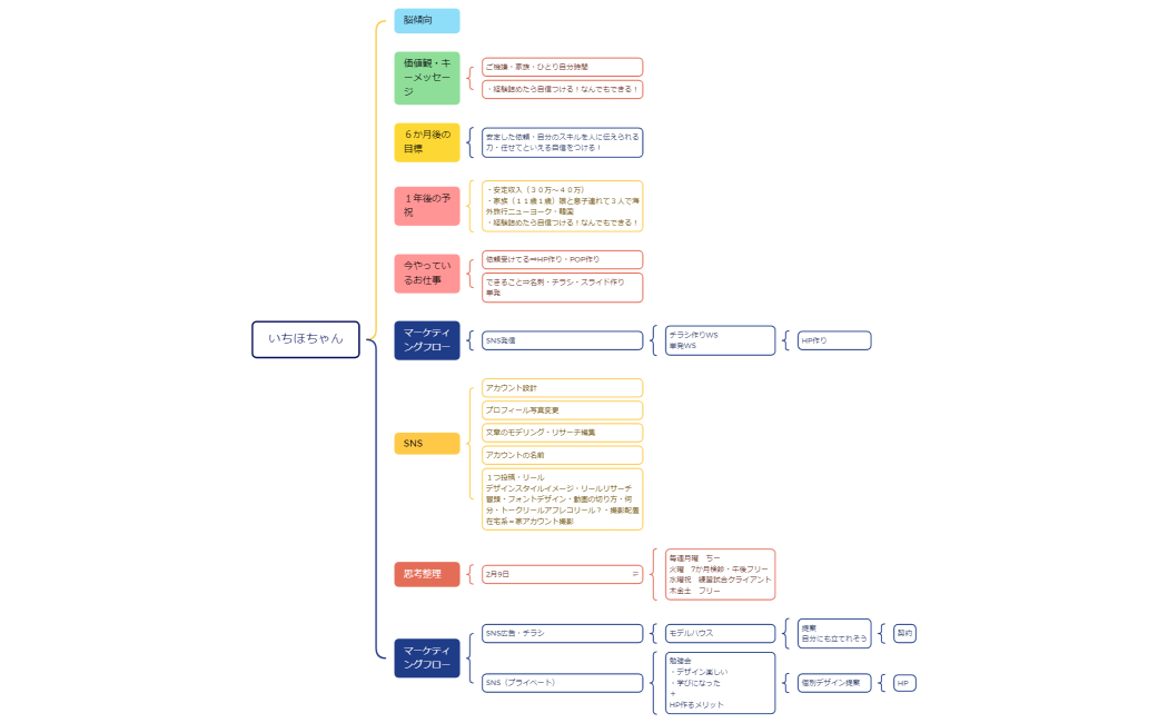
いちほちゃん♡mindMAP
chihiro masuyama
Free
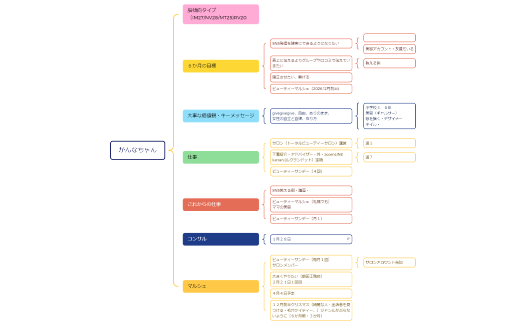
かんなちゃん♡mindMAP
chihiro masuyama
Free
かんなちゃん♡mindMAP
chihiro masuyama
Free
みっちゃん
chihiro masuyama
Free
みっちゃん
chihiro masuyama
Free
4期 大谷まゆみさん
chihiro masuyama
Free
しおりさん
chihiro masuyama
Free
江端ゆかちゃん
chihiro masuyama
Free
4期 大谷まゆみさん
chihiro masuyama
Free
1
2
3
4
5