Skip to main content
Bild Studio

Bild Studio

8templates
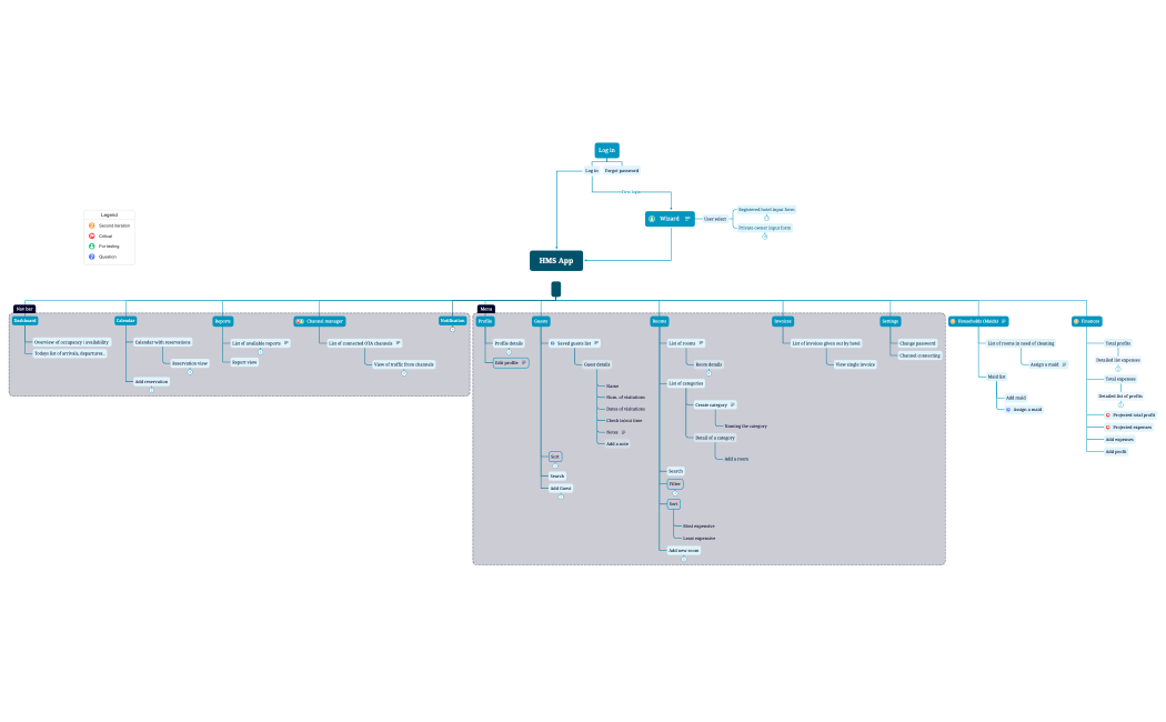
HMS App Information Architecture.xmind
HMS App Information Architecture.xmind
Bild Studio
Free
HMS IA 2
HMS IA 2
Bild Studio
Free
Library ecosystem 2
Library ecosystem 2
Bild Studio
Free
Library Ecosystem
Library Ecosystem
Bild Studio
Free
Library Ecosystem
Library Ecosystem
Bild Studio
Free
Online Library
Online Library
Bild Studio
Free
Online Library
Online Library
Bild Studio
Free
Online Library
Online Library
Bild Studio
Free