Skip to main content
Таубай Жунисбеков

Таубай Жунисбеков

5templates
менің жұмыстарым
менің жұмыстарым
Таубай Жунисбеков
Free
CONSULTING.xmind
CONSULTING.xmind
Таубай Жунисбеков
Free
CONSULTING.xmind
CONSULTING.xmind
Таубай Жунисбеков
Free
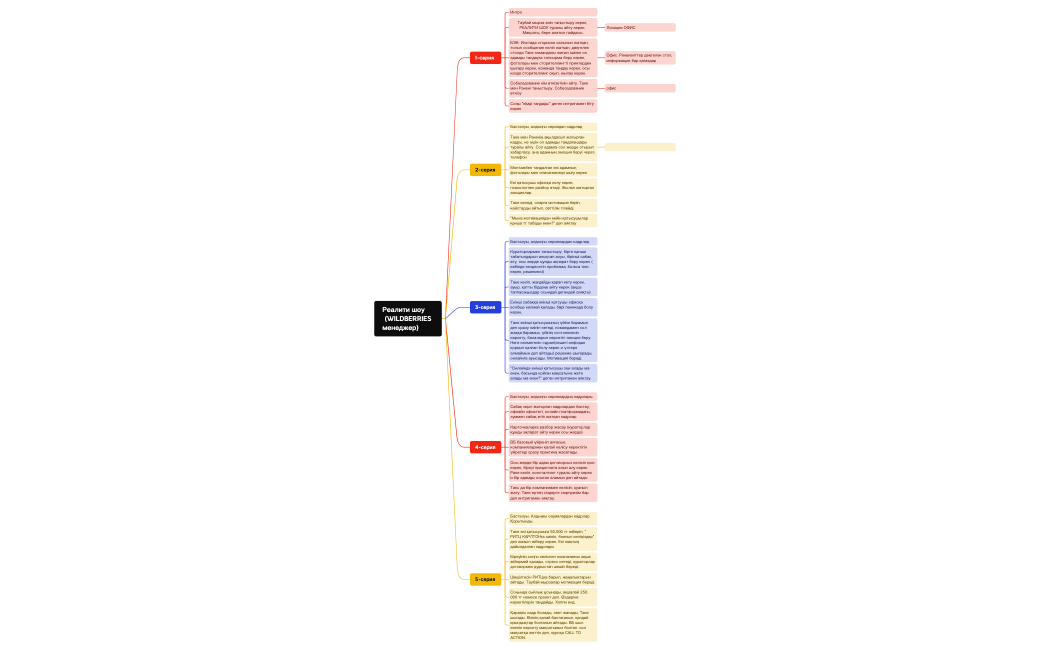
Реалити шоу   (WILDBERRIES менеджер)
Реалити шоу (WILDBERRIES менеджер)
Таубай Жунисбеков
Free
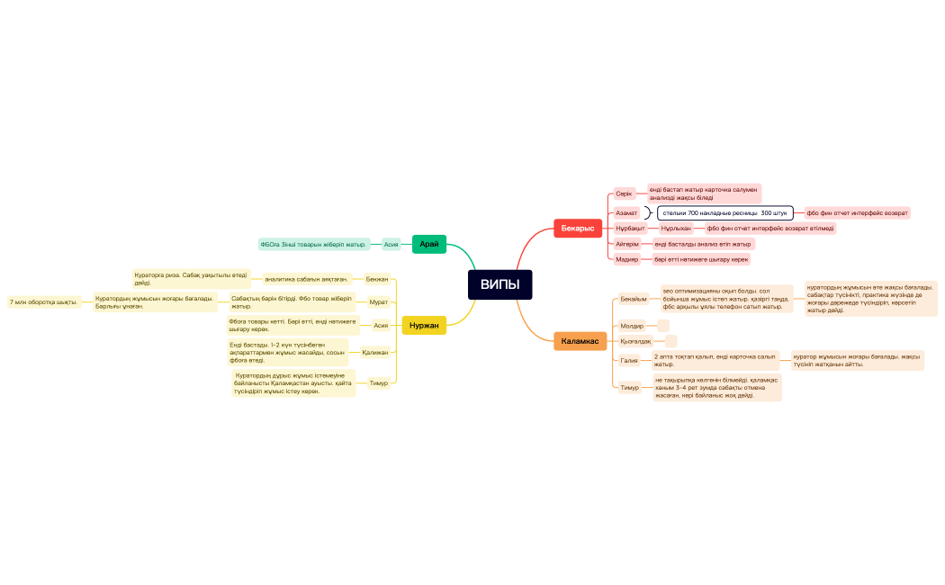
ВИПЫ.xmind1
ВИПЫ.xmind1
Таубай Жунисбеков
Free