Skip to main content
Home
Download
Pricing
Contact Sales
Sign In
Sign Up
Роксана Ахмедова
2
templates
All Prices
All Templates
All Languages
Search templates
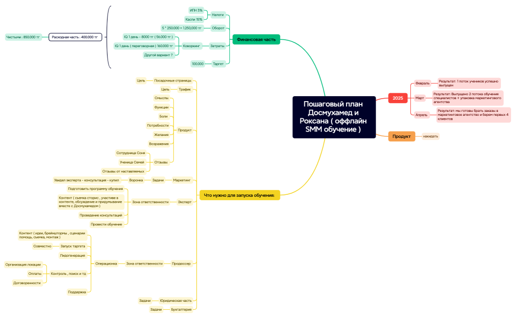
Пошаговый план Досмухамед и Роксана ( оффлайн SMM обучение )
Роксана Ахмедова
Free
DIONA influence.
Роксана Ахмедова
Free