Skip to main content
Home
Download
Pricing
Contact Sales
Sign In
Sign Up
Raj Gupta
4
templates
All Prices
All Templates
All Languages
Search templates
Untitled
Raj Gupta
Free
Untitled
Raj Gupta
Free
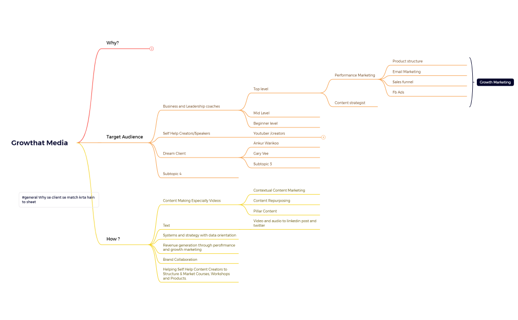
Growthat Media
Raj Gupta
Free
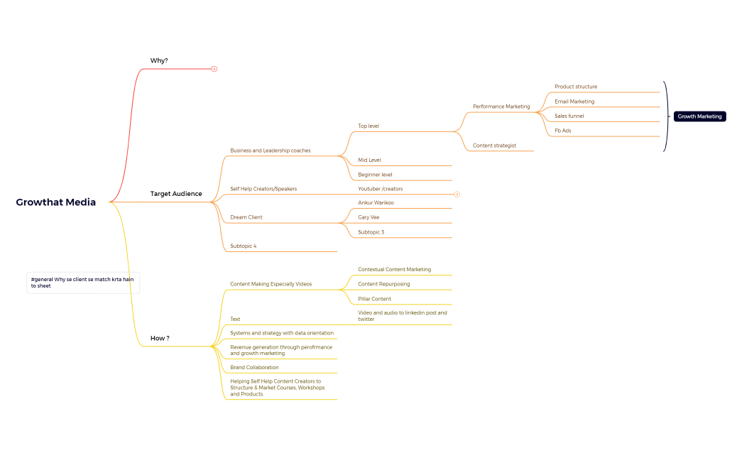
Growthat Media
Raj Gupta
Free