Skip to main content
Home
Download
Pricing
Contact Sales
Sign In
Sign Up
Kelly Tan
2
templates
All Prices
All Templates
All Languages
Search templates
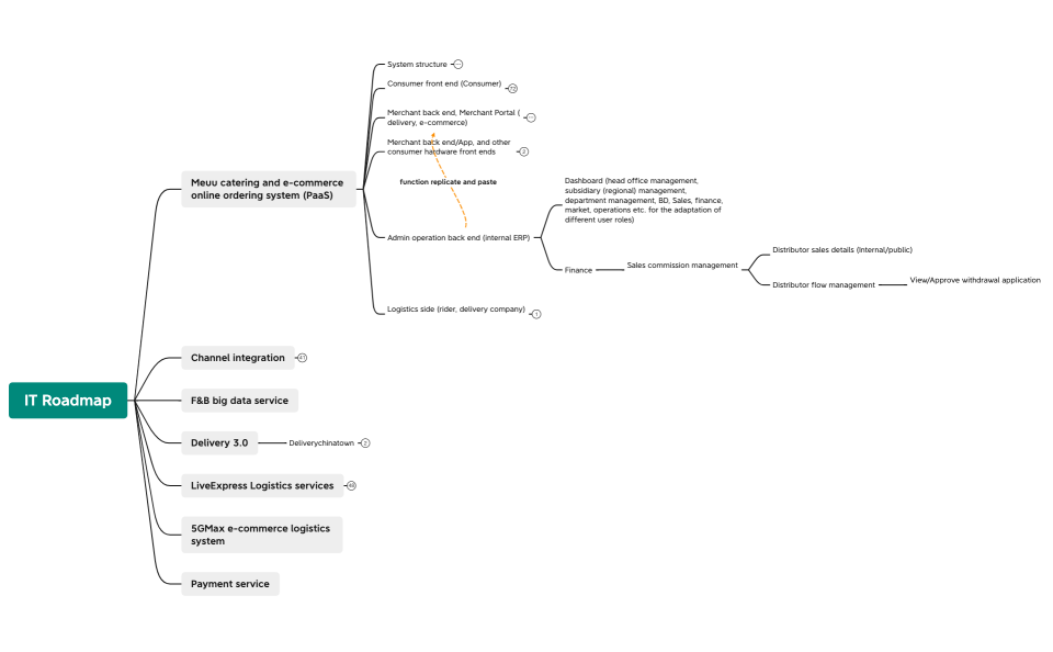
IT Roadmap-1(1)
Kelly Tan
Free
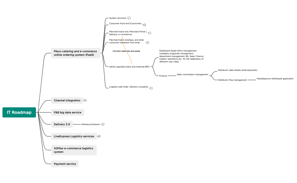
IT Roadmap-1(1)
Kelly Tan
Free