Skip to main content
Home
Download
Pricing
Contact Sales
Sign In
Sign Up
EfCtIhIIYM
3
templates
All Prices
All Templates
All Languages
Search templates
IL BILANCIO DELLO STATO
EfCtIhIIYM
Free
Xmind Favorites
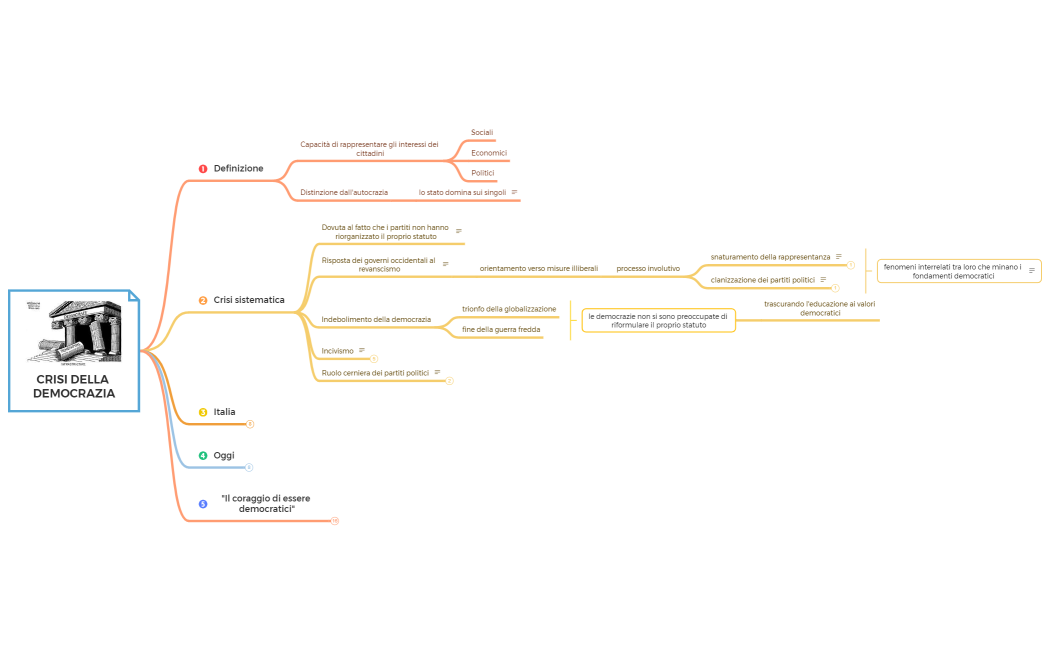
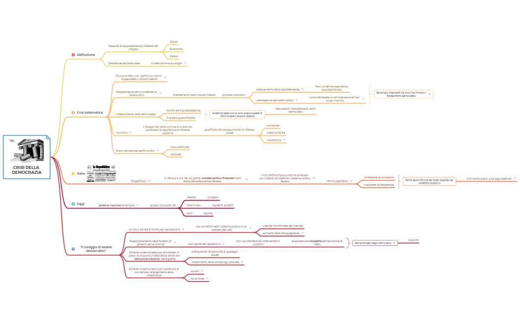
CRISI DELLA DEMOCRAZIA
EfCtIhIIYM
Free
CRISI DELLA DEMOCRAZIA
EfCtIhIIYM
Free