Skip to main content
EedyWfIyCs

EedyWfIyCs

6templates
さつみんシナリオ構成マインドマップ
さつみんシナリオ構成マインドマップ
EedyWfIyCs
Free
さつみんシナリオ構成マインドマップ
さつみんシナリオ構成マインドマップ
EedyWfIyCs
Free
さつみんシナリオ7構成マインドマップ
さつみんシナリオ7構成マインドマップ
EedyWfIyCs
Free
さつみんシナリオ構成マインドマップ
さつみんシナリオ構成マインドマップ
EedyWfIyCs
Free
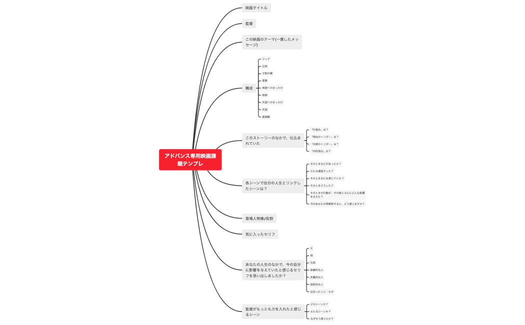
アドバンス専用映画課題テンプレ
アドバンス専用映画課題テンプレ
EedyWfIyCs
Free
アドバンス専用映画課題テンプレ
アドバンス専用映画課題テンプレ
EedyWfIyCs
Free