Skip to main content
Home
Download
Pricing
Contact Sales
Sign In
Sign Up
Дарья Иноземцева
3
templates
All Prices
All Templates
All Languages
Search templates
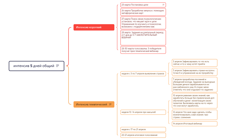
Карта 1
Дарья Иноземцева
Free
Карта 1
Дарья Иноземцева
Free
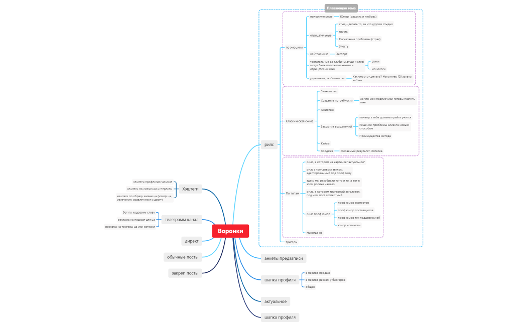
Воронки
Дарья Иноземцева
Free