Skip to main content
Home
Download
Pricing
Contact Sales
Sign In
Sign Up
Liza Egoshina
3
templates
All Prices
All Templates
All Languages
Search templates
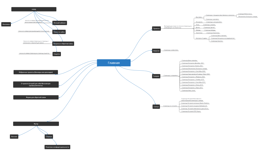
Открой моспром (структура)
Liza Egoshina
Free
Открой моспром (структура)
Liza Egoshina
Free
Моспром
Liza Egoshina
Free