Skip to main content
Home
Download
Pricing
Contact Sales
Sign In
Sign Up
EdrcmDzDMZ
2
templates
All Prices
All Templates
All Languages
Search templates
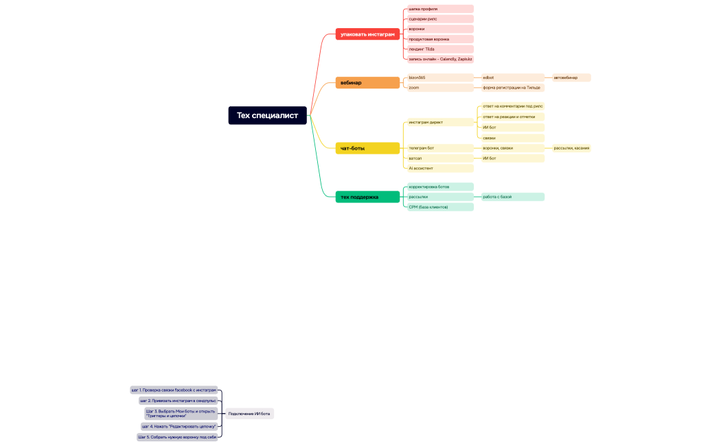
Тех специалист
EdrcmDzDMZ
Free
altynay_profinance
EdrcmDzDMZ
Free