Skip to main content
Elka

Elka

8templates
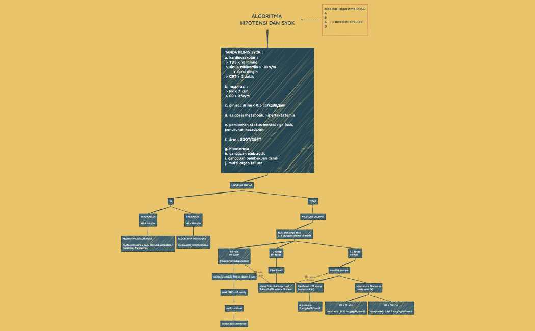
ALGORITMA HIPOTENSI DAN SYOK.xmind
ALGORITMA HIPOTENSI DAN SYOK.xmind
Elka
Free
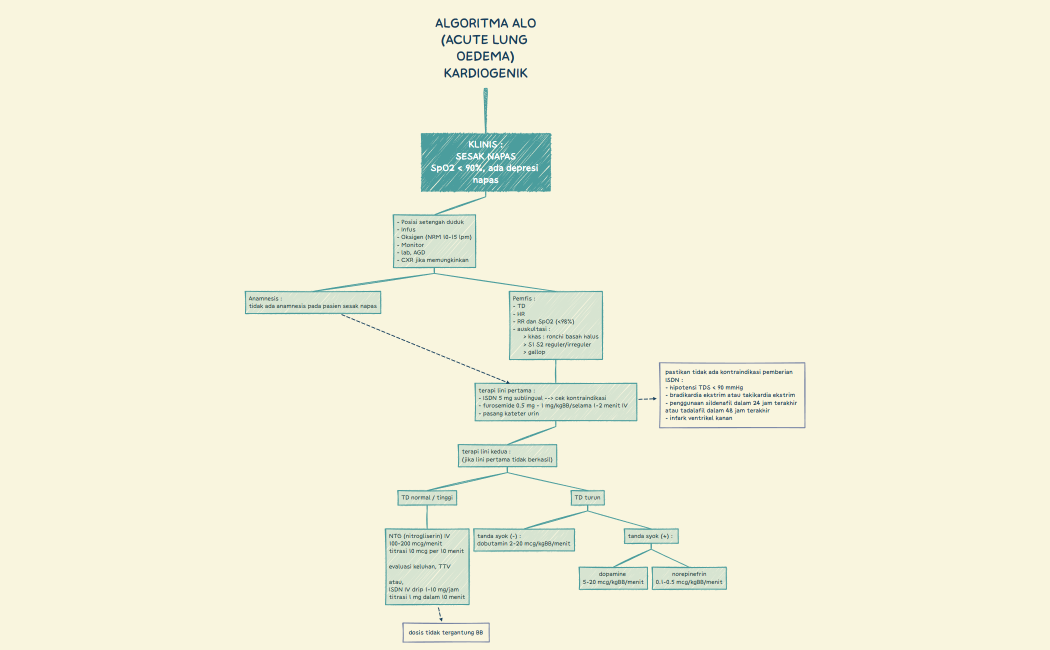
ALGORITMA ALO (ACUTE LUNG OEDEMA).xmind
ALGORITMA ALO (ACUTE LUNG OEDEMA).xmind
Elka
Free
ALGORITMA TAKIKARDIA DEWASA DENGAN NADI.xmind
ALGORITMA TAKIKARDIA DEWASA DENGAN NADI.xmind
Elka
Free
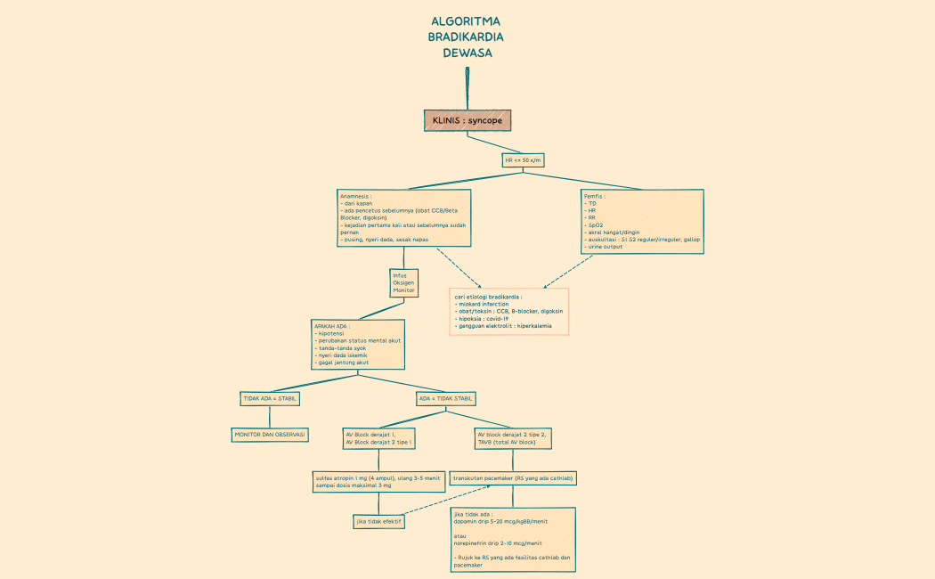
ALGORITMA BRADIKARDIA DEWASA.xmind
ALGORITMA BRADIKARDIA DEWASA.xmind
Elka
Free
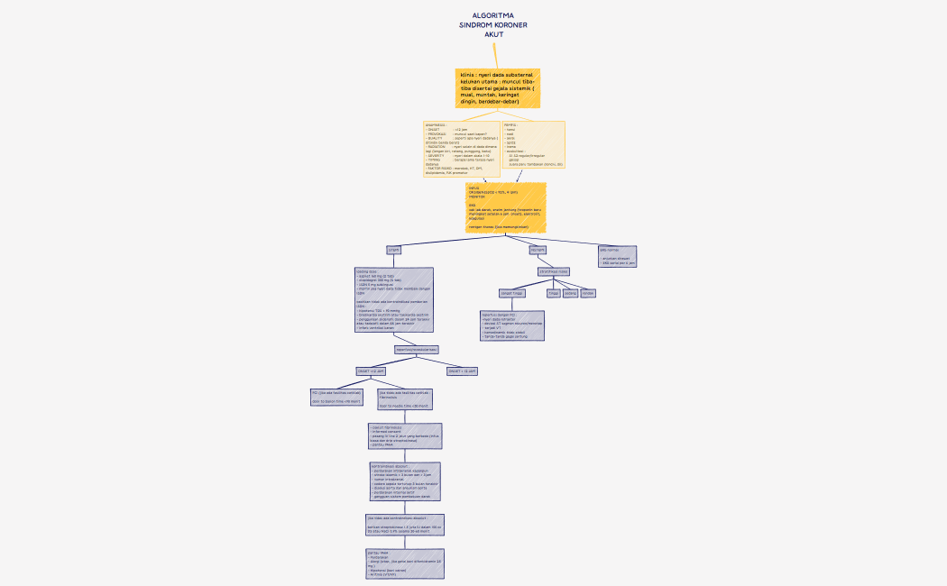
ALGORITMA SINDROM KORONER AKUT.xmind
ALGORITMA SINDROM KORONER AKUT.xmind
Elka
Free
ALGORITMA BHD DEWASA.xmind
ALGORITMA BHD DEWASA.xmind
Elka
Free
ALGORITMA HENTI JANTUNG PASIEN DEWASA (DI RS).xmind
ALGORITMA HENTI JANTUNG PASIEN DEWASA (DI RS).xmind
Elka
Free
Segenggam Iman Anak Kita flowchart
Segenggam Iman Anak Kita flowchart
Elka
Free