Skip to main content
Home
Download
Pricing
Contact Sales
Sign In
Sign Up
Наталия Самченко
3
templates
All Prices
All Templates
All Languages
Search templates
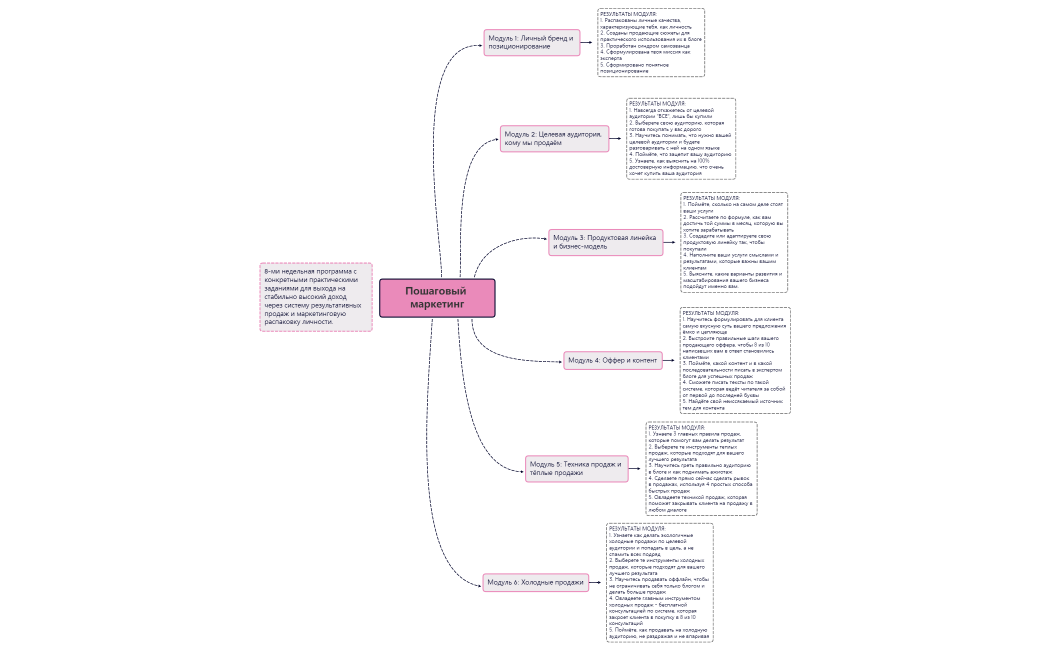
Программа Пошаговый маркетинг
Наталия Самченко
Free
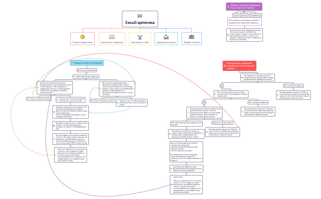
Email-цепочка_СТРОИТ
Наталия Самченко
Free
Email-цепочка_СТРОИТ
Наталия Самченко
Free