Skip to main content
EdbsaFRIjl

EdbsaFRIjl

17templates
レビュー屋さん (参照:なまいきくんのアカウント設計)
レビュー屋さん (参照:なまいきくんのアカウント設計)
EdbsaFRIjl
Free
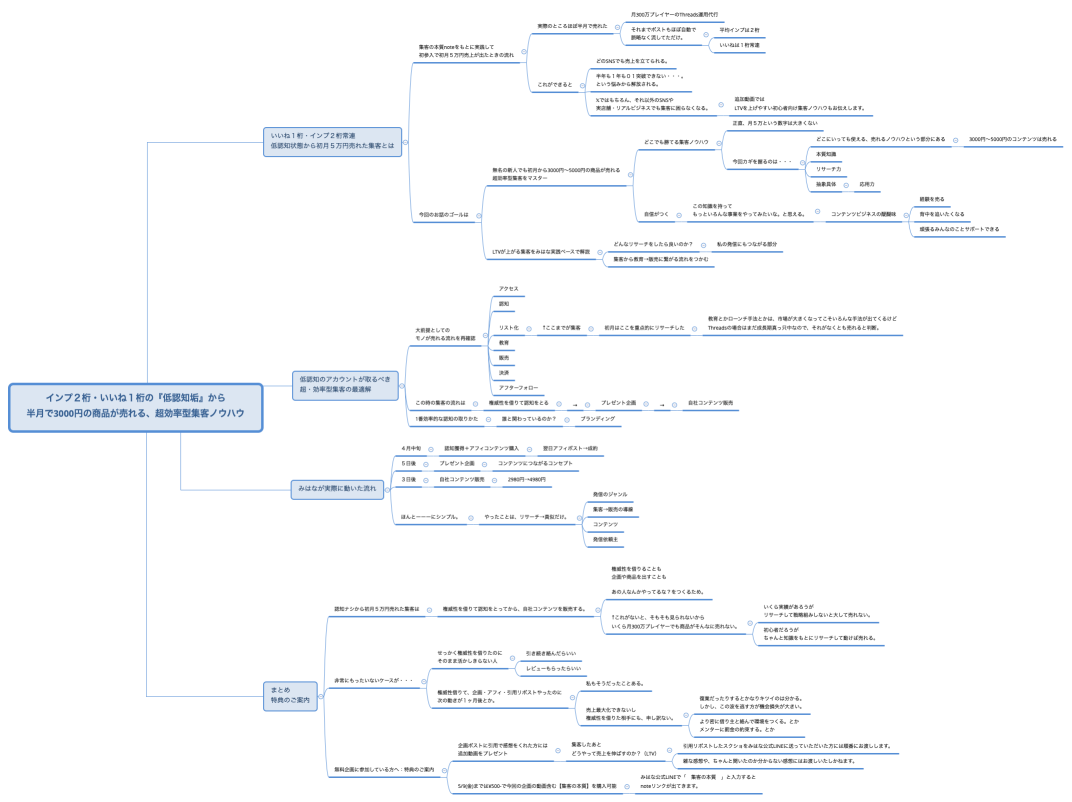
インプ2桁・いいね1桁の『低認知垢』から 半月で3000円の商品が売れる、超効率型集客
インプ2桁・いいね1桁の『低認知垢』から 半月で3000円の商品が売れる、超効率型集客
EdbsaFRIjl
Free
インプ2桁・いいね1桁の『低認知垢』から 半月で3000円の商品が売れる、超効率型集客ノウハウ
インプ2桁・いいね1桁の『低認知垢』から 半月で3000円の商品が売れる、超効率型集客ノウハウ
EdbsaFRIjl
Free
【インプ2桁・いいね1桁のSNS運用代行で初月5万円】 超・効率型の集客ノウハウ
【インプ2桁・いいね1桁のSNS運用代行で初月5万円】 超・効率型の集客ノウハウ
EdbsaFRIjl
Free
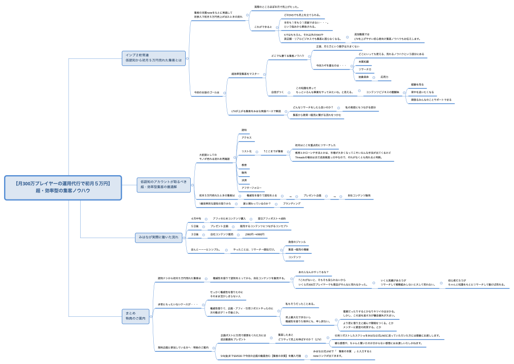
【月300万プレイヤーの運用代行で初月5万円】 超・効率型の集客ノウハウ
【月300万プレイヤーの運用代行で初月5万円】 超・効率型の集客ノウハウ
EdbsaFRIjl
Free
【月300万プレイヤーの運用代行で初月5万円】 超・効率型の集客ノウハウ
【月300万プレイヤーの運用代行で初月5万円】 超・効率型の集客ノウハウ
EdbsaFRIjl
Free
【初参入のSNSで初月5万円】 超・効率型の集客ノウハウ
【初参入のSNSで初月5万円】 超・効率型の集客ノウハウ
EdbsaFRIjl
Free
3日間でnote42部が売れた理由
3日間でnote42部が売れた理由
EdbsaFRIjl
Free
3日間でnote42部が売れた理由
3日間でnote42部が売れた理由
EdbsaFRIjl
Free