Skip to main content
Laura Salgado

Laura Salgado

10templates
Formación De Imagen_Laura
Formación De Imagen_Laura
Laura Salgado
Free
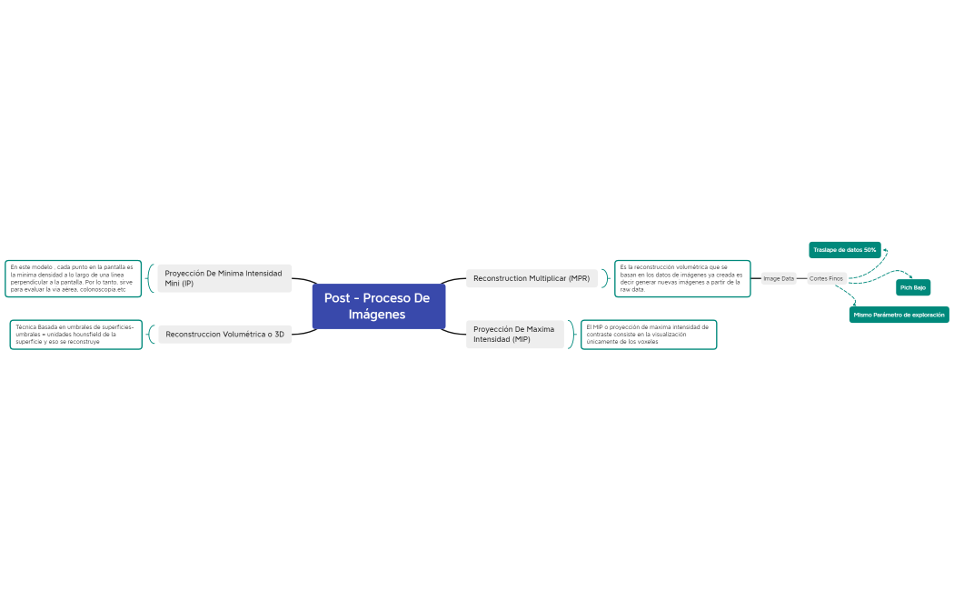
Post - Proceso De Imágenes _Laura
Post - Proceso De Imágenes _Laura
Laura Salgado
Free
Artefactos_Laura
Artefactos_Laura
Laura Salgado
Free
Concepto Físicos_Laura
Concepto Físicos_Laura
Laura Salgado
Free
Calidad De La Imagen_laura
Calidad De La Imagen_laura
Laura Salgado
Free
Concepto Físicos_Laura
Concepto Físicos_Laura
Laura Salgado
Free
Generaciones De Tomógrafos _Laura
Generaciones De Tomógrafos _Laura
Laura Salgado
Free
Elementos Que Componen Una Unidad De Tomografía computarizada
Elementos Que Componen Una Unidad De Tomografía computarizada
Laura Salgado
Free
Sin título
Sin título
Laura Salgado
Free