Skip to main content
Sherman Tan

Sherman Tan

2templates
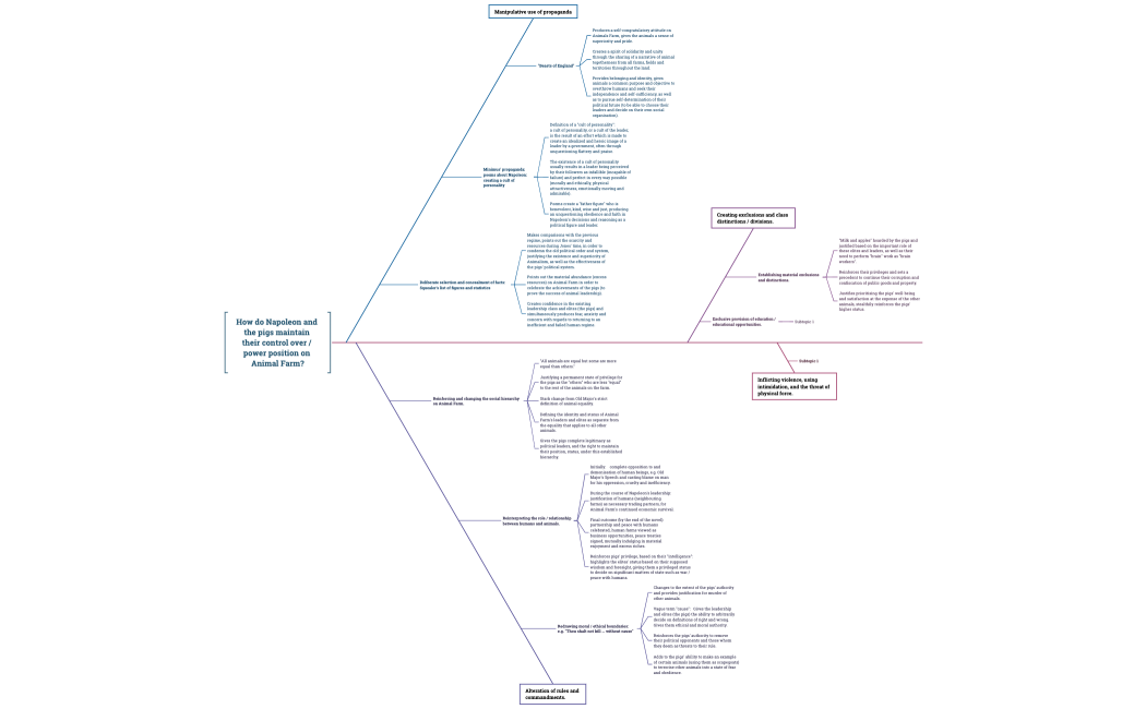
How do Napoleon and the pigs maintain their control over  power position on Animal Farm
How do Napoleon and the pigs maintain their control over power position on Animal Farm
Sherman Tan
Free
How do Napoleon and the pigs maintain their control over  power position on Animal Farm
How do Napoleon and the pigs maintain their control over power position on Animal Farm
Sherman Tan
Free