Skip to main content
Home
Download
Pricing
Contact Sales
Sign In
Sign Up
EdBZgAftUG
5
templates
All Prices
All Templates
All Languages
Search templates
Untitled
EdBZgAftUG
Free
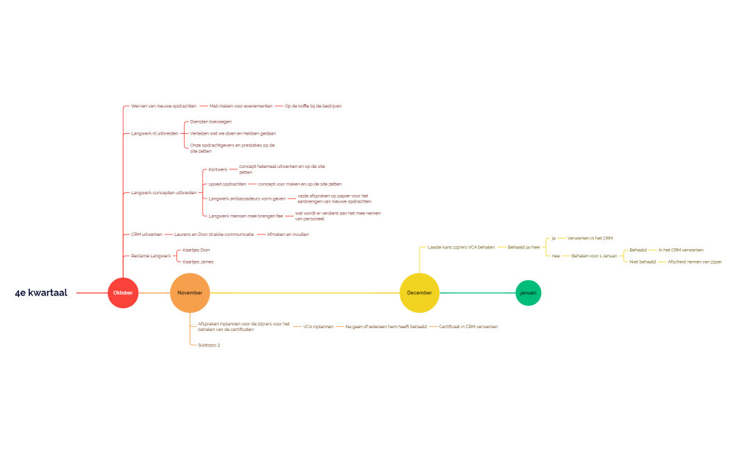
4e kwartaal
EdBZgAftUG
Free
Langwerk mind map
EdBZgAftUG
Free
Untitled
EdBZgAftUG
Free
Langwerk mind map
EdBZgAftUG
Free