Skip to main content
Home
Download
Pricing
Contact Sales
Sign In
Sign Up
Эльмира
1
templates
All Prices
All Templates
All Languages
Search templates
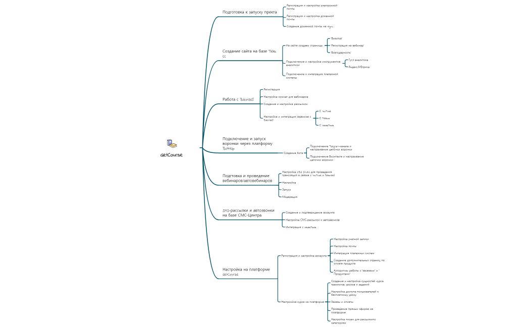
Схема технической воронки
Эльмира
Free