Skip to main content
Home
Download
Pricing
Contact Sales
Sign In
Sign Up
АННА МИРЗОЕВА
5
templates
All Prices
All Templates
All Languages
Search templates
Доставка цветовБукетный рай
АННА МИРЗОЕВА
Free
CustDev
АННА МИРЗОЕВА
Free
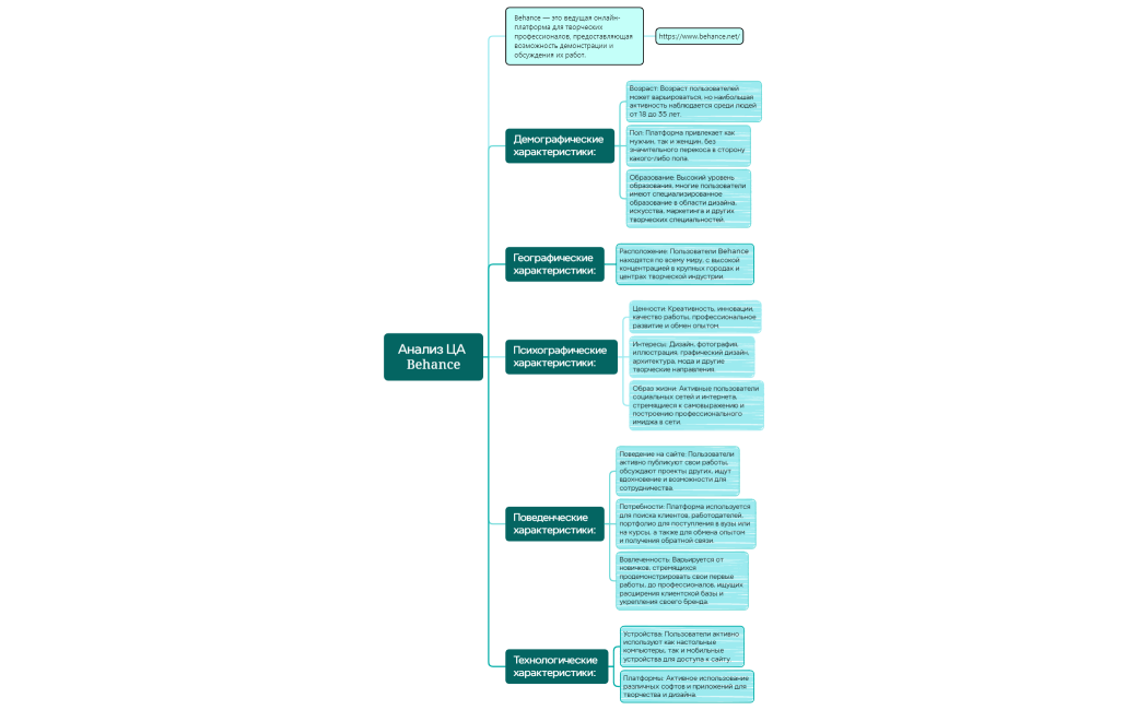
Анализ ЦА Behance
АННА МИРЗОЕВА
Free
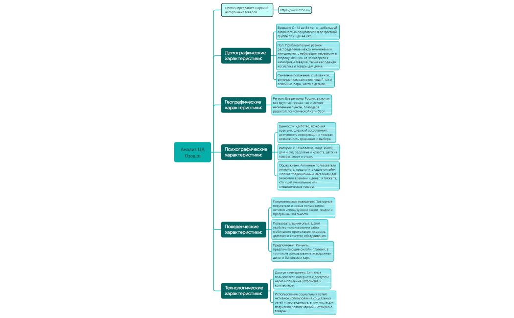
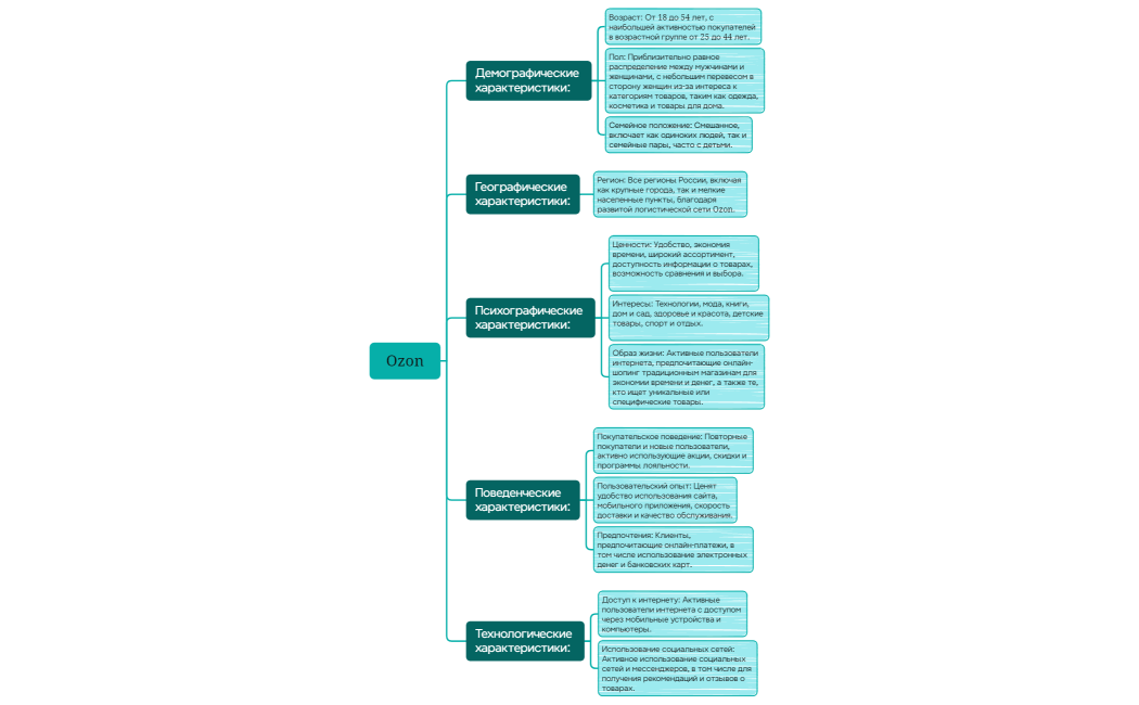
Анализ ЦА ОЗОН
АННА МИРЗОЕВА
Free
Логическая карта
АННА МИРЗОЕВА
Free