Skip to main content
Alassane KA

Alassane KA

2templates
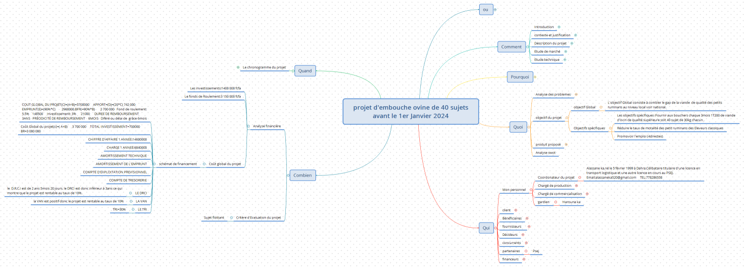
 projet d'embouche ovine de 40 sujets avant le 1er Janvier 2024
projet d'embouche ovine de 40 sujets avant le 1er Janvier 2024
Alassane KA
Free
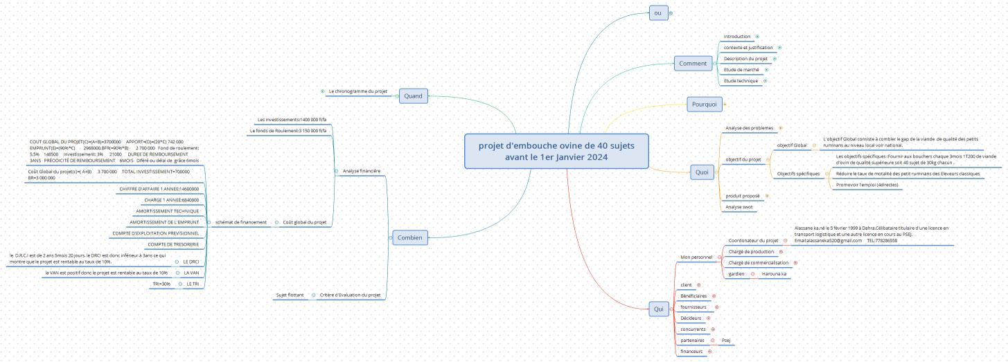
 projet d'embouche ovine de 40 sujets avant le 1er Janvier 2024
projet d'embouche ovine de 40 sujets avant le 1er Janvier 2024
Alassane KA
Free