Skip to main content
Home
Download
Pricing
Contact Sales
Sign In
Sign Up
Tan Sy
4
templates
All Prices
All Templates
All Languages
Search templates
Untitled 3
Tan Sy
Free
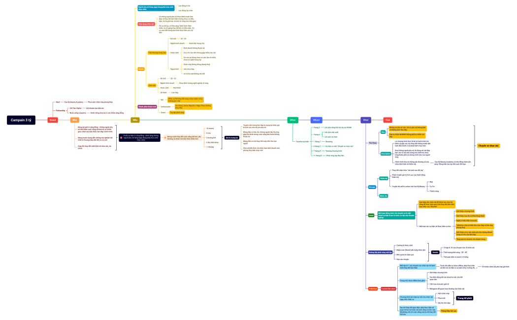
Campain 3 tỷ
Tan Sy
Free
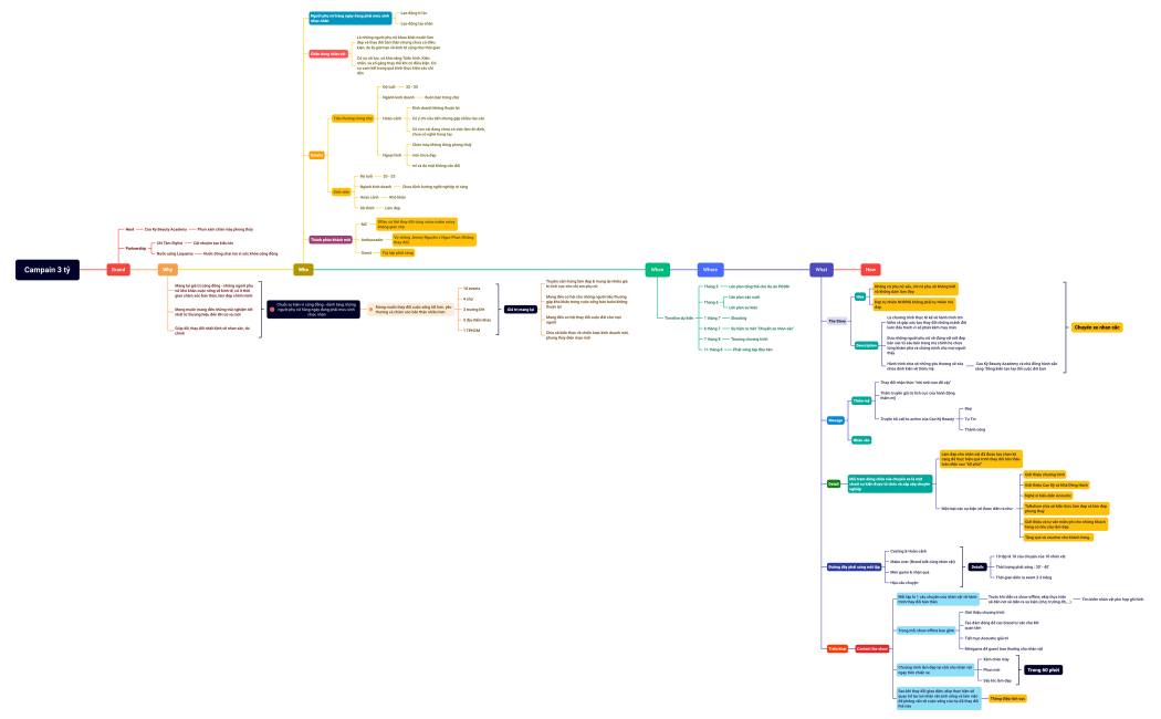
Campain 3 tỷ
Tan Sy
Free
Untitled
Tan Sy
Free