Skip to main content
Home
Download
Pricing
Contact Sales
Sign In
Sign Up
Giorgio Beghini
1
templates
All Prices
All Templates
All Languages
Search templates
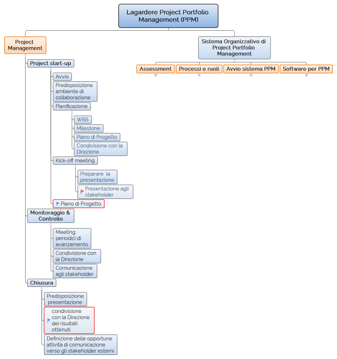
Lagardere Project Portfolio Management (PPM)
Giorgio Beghini
Free