Skip to main content
EbvnRGZiPR

EbvnRGZiPR

14templates
materi pelatihan hama dan penyakit
materi pelatihan hama dan penyakit
EbvnRGZiPR
Free
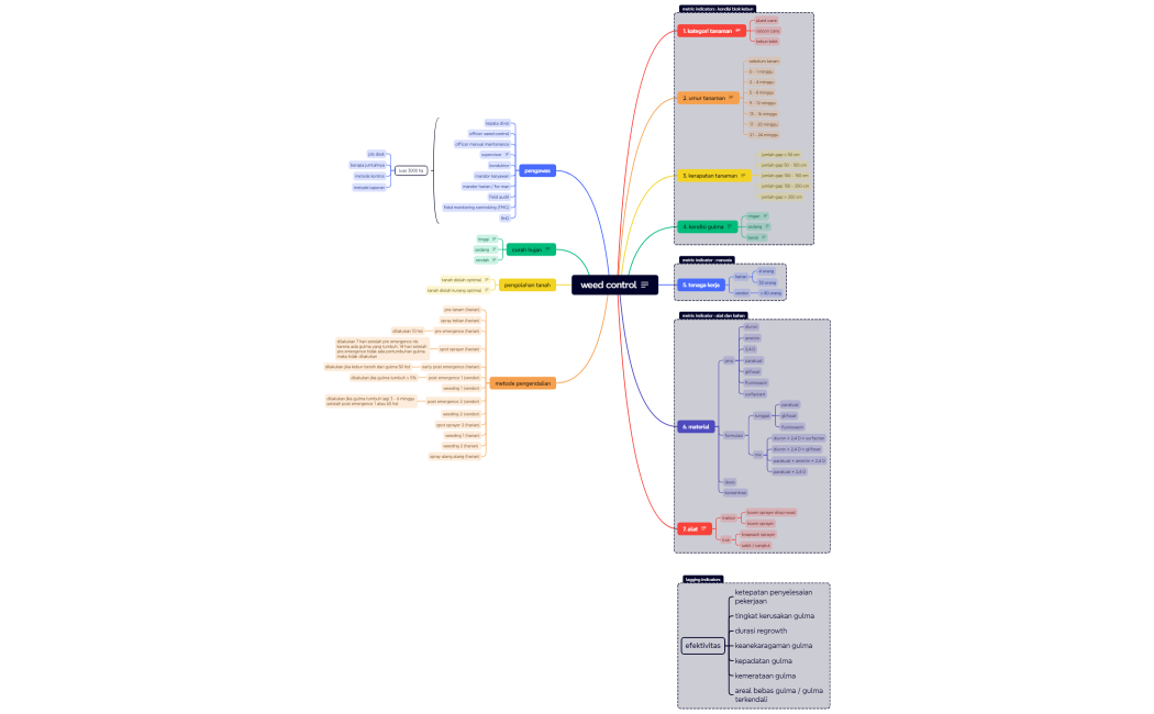
weed control
weed control
EbvnRGZiPR
Free
weed control
weed control
EbvnRGZiPR
Free
weed control
weed control
EbvnRGZiPR
Free
gulma
gulma
EbvnRGZiPR
Free
gulma
gulma
EbvnRGZiPR
Free
gulma
gulma
EbvnRGZiPR
Free
hama
hama
EbvnRGZiPR
Free
hama
hama
EbvnRGZiPR
Free