Skip to main content
Home
Download
Pricing
Contact Sales
Sign In
Sign Up
kishor palandurkar
3
templates
All Prices
All Templates
All Languages
Search templates
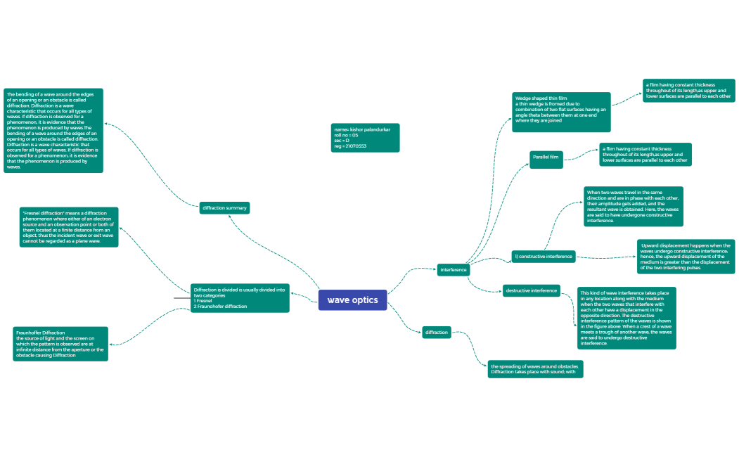
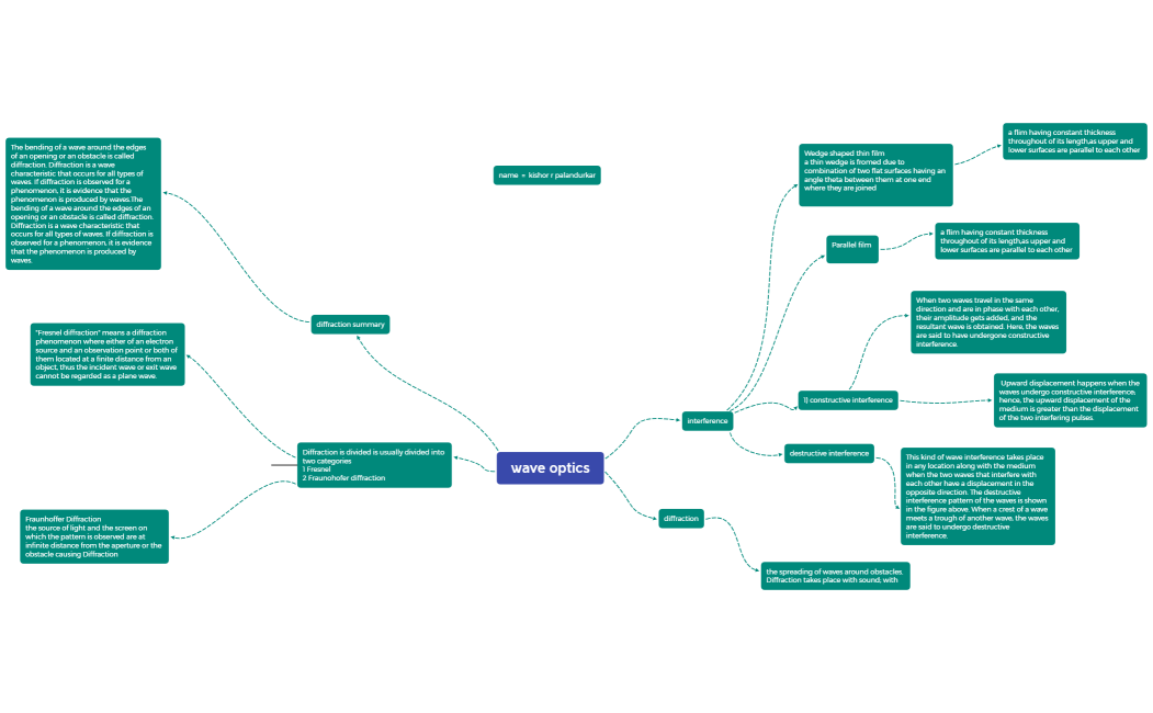
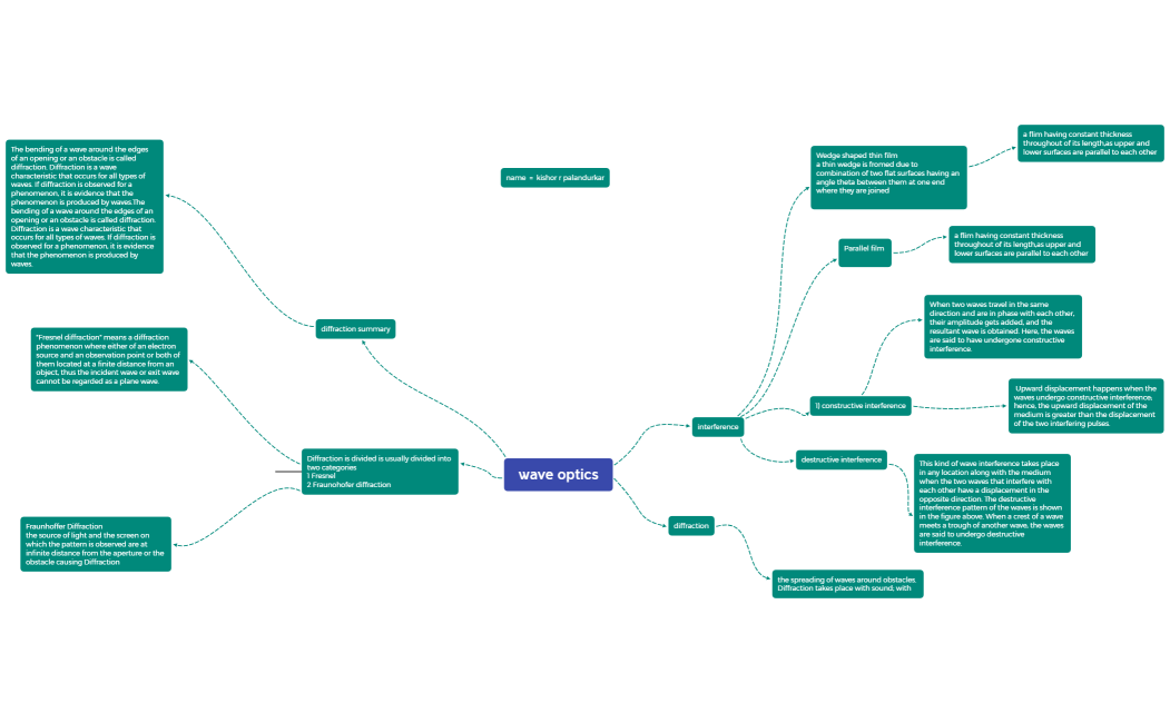
wave optics
kishor palandurkar
Free
wave optics
kishor palandurkar
Free
wave optics
kishor palandurkar
Free