Skip to main content
Home
Download
Pricing
Contact Sales
Sign In
Sign Up
Anton Avdeev
2
templates
All Prices
All Templates
All Languages
Search templates
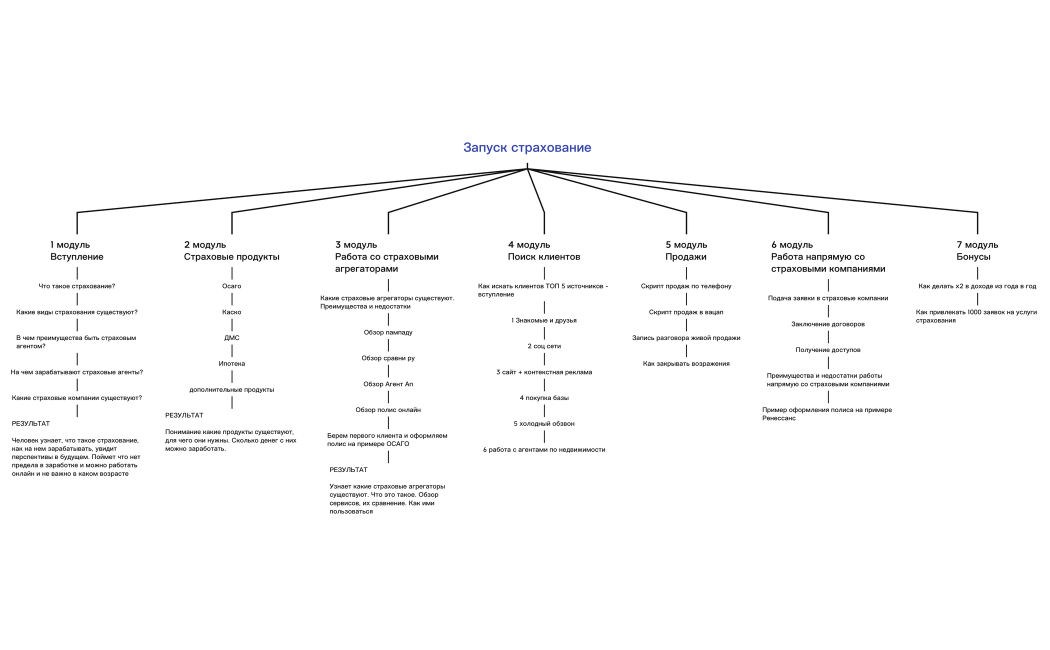
страхование
Anton Avdeev
Free
Модули
Anton Avdeev
Free