Skip to main content
EbJMZEAtfu

EbJMZEAtfu

3templates
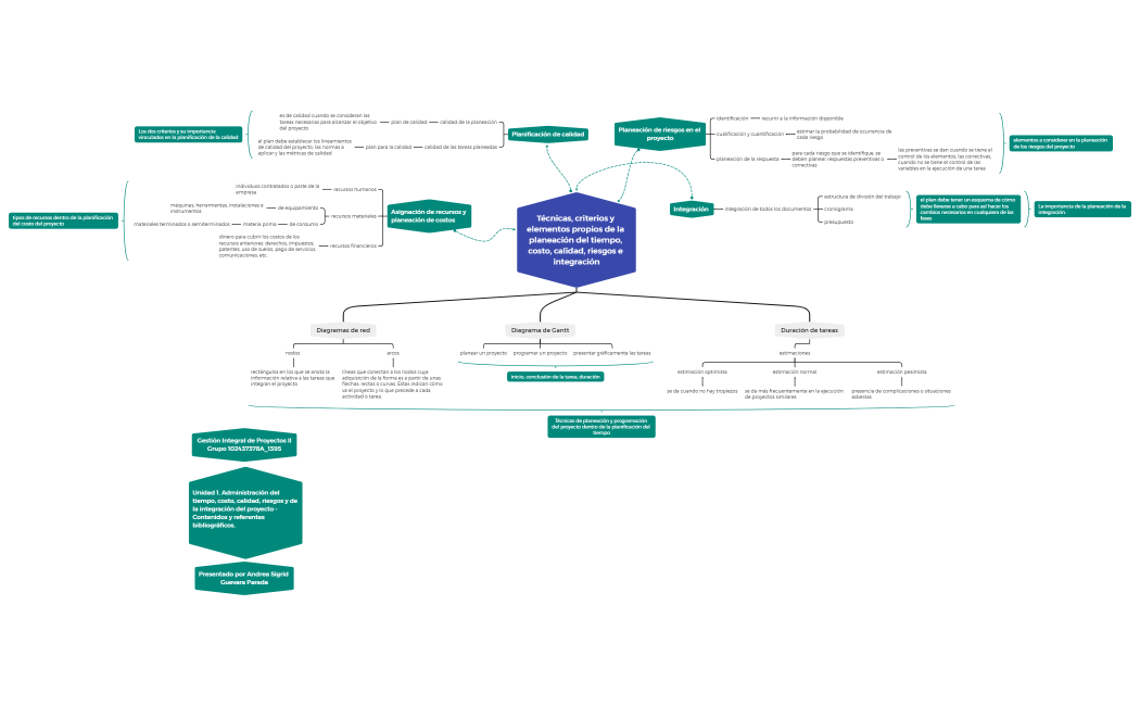
Técnicas, criterios y elementos propios de la planeación del tiempo, costo, calidad, riesgos e integración
Técnicas, criterios y elementos propios de la planeación del tiempo, costo, calidad, riesgos e integración
EbJMZEAtfu
Free
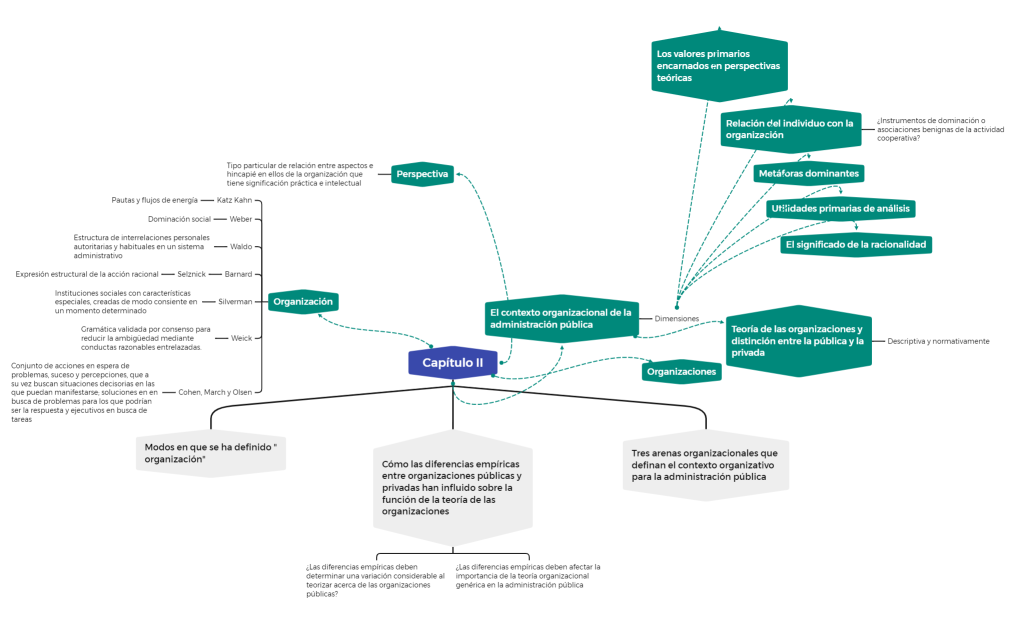
Capítulo II
Capítulo II
EbJMZEAtfu
Free
Capítulo II
Capítulo II
EbJMZEAtfu
Free