Skip to main content
EaqjJGntCI

EaqjJGntCI

24templates
3cecf0db8cc73789
3cecf0db8cc73789
EaqjJGntCI
Free
3cecf0db8cc73789
3cecf0db8cc73789
EaqjJGntCI
Free
Процессы
Процессы
EaqjJGntCI
Free
Центральная тема
Центральная тема
EaqjJGntCI
Free
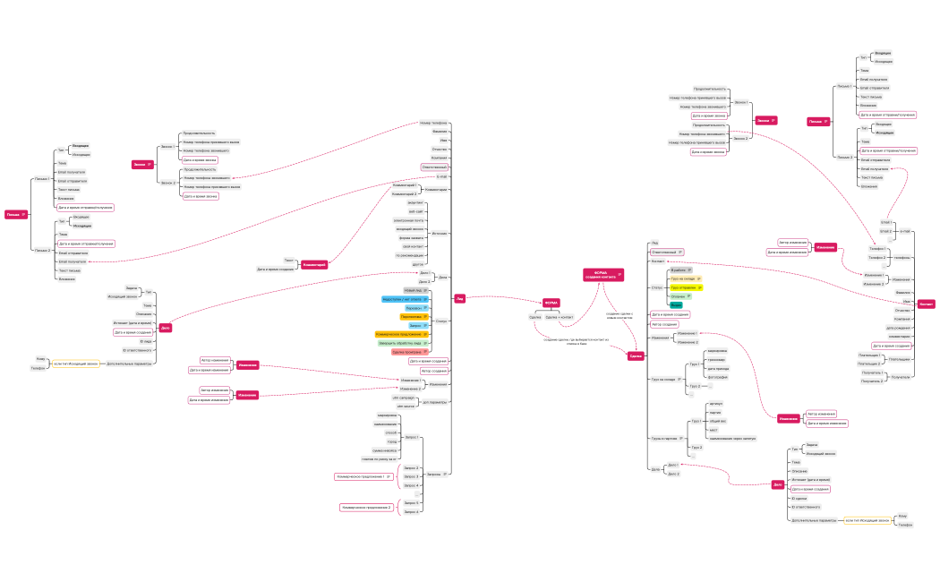
Лиды и сделки
Лиды и сделки
EaqjJGntCI
Free
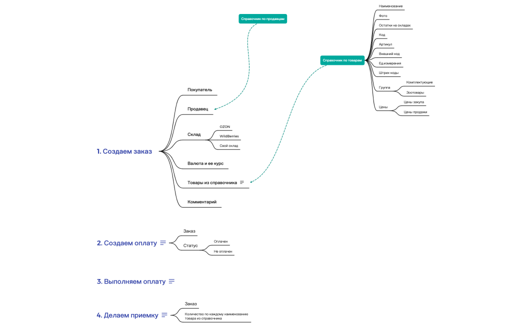
маркетплейс формирование закупок
маркетплейс формирование закупок
EaqjJGntCI
Free
маркетплейс формирование закупок
маркетплейс формирование закупок
EaqjJGntCI
Free
лиды и сделки
лиды и сделки
EaqjJGntCI
Free
Лиды и сделки
Лиды и сделки
EaqjJGntCI
Free