Skip to main content
ichraq alouani

ichraq alouani

8templates
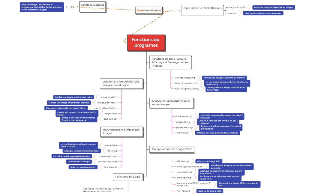
Organisation du programme
Organisation du programme
ichraq alouani
Free
Organisation du programme
Organisation du programme
ichraq alouani
Free
Organisation du programme
Organisation du programme
ichraq alouani
Free
Fonctions du programes
Fonctions du programes
ichraq alouani
Free
Fonctions du programes
Fonctions du programes
ichraq alouani
Free
Fonctions du programes
Fonctions du programes
ichraq alouani
Free
Fonctions du programes
Fonctions du programes
ichraq alouani
Free
Fonctions du programes
Fonctions du programes
ichraq alouani
Free