Skip to main content
EZaLjyLGsz

EZaLjyLGsz

3templates
Problematica ambiental
Problematica ambiental
EZaLjyLGsz
Free
Problematica ambiental
Problematica ambiental
EZaLjyLGsz
Free
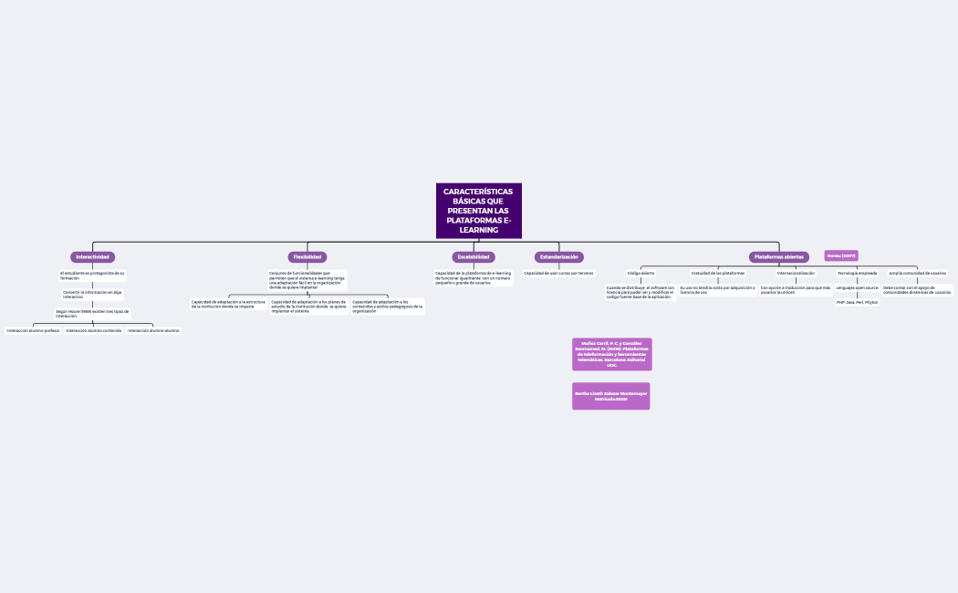
Características básicas que presentan las plataformas e-learning
Características básicas que presentan las plataformas e-learning
EZaLjyLGsz
Free