Skip to main content
Nikita Dzamyhov

Nikita Dzamyhov

6templates
клуб
клуб
Nikita Dzamyhov
Free
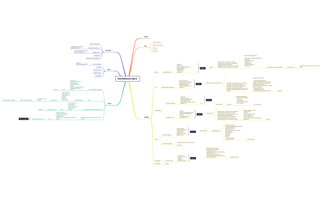
Коктейльная карта
Коктейльная карта
Nikita Dzamyhov
Free
Коктейльная карта
Коктейльная карта
Nikita Dzamyhov
Free
Коктейльная карта
Коктейльная карта
Nikita Dzamyhov
Free
Коктейльная карта
Коктейльная карта
Nikita Dzamyhov
Free
Коктейльная карта
Коктейльная карта
Nikita Dzamyhov
Free