Skip to main content
Home
Download
Pricing
Contact Sales
Sign In
Sign Up
Alain Schlesser
1
templates
All Prices
All Templates
All Languages
Search templates
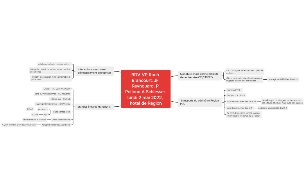
RDV VP Roch Brancourt, JF Reynouard, P Pollono A Schlesser lundi 2 mai 2022
Alain Schlesser
Free