Skip to main content
EYSNWFQuvd

EYSNWFQuvd

13templates
Онбординг Менеджера отдела продаж
Онбординг Менеджера отдела продаж
EYSNWFQuvd
Free
Онбординг Менеджера отдела продаж
Онбординг Менеджера отдела продаж
EYSNWFQuvd
Free
Онбординг Менеджера отдела продаж
Онбординг Менеджера отдела продаж
EYSNWFQuvd
Free
Онбординг Менеджера отдела продаж
Онбординг Менеджера отдела продаж
EYSNWFQuvd
Free
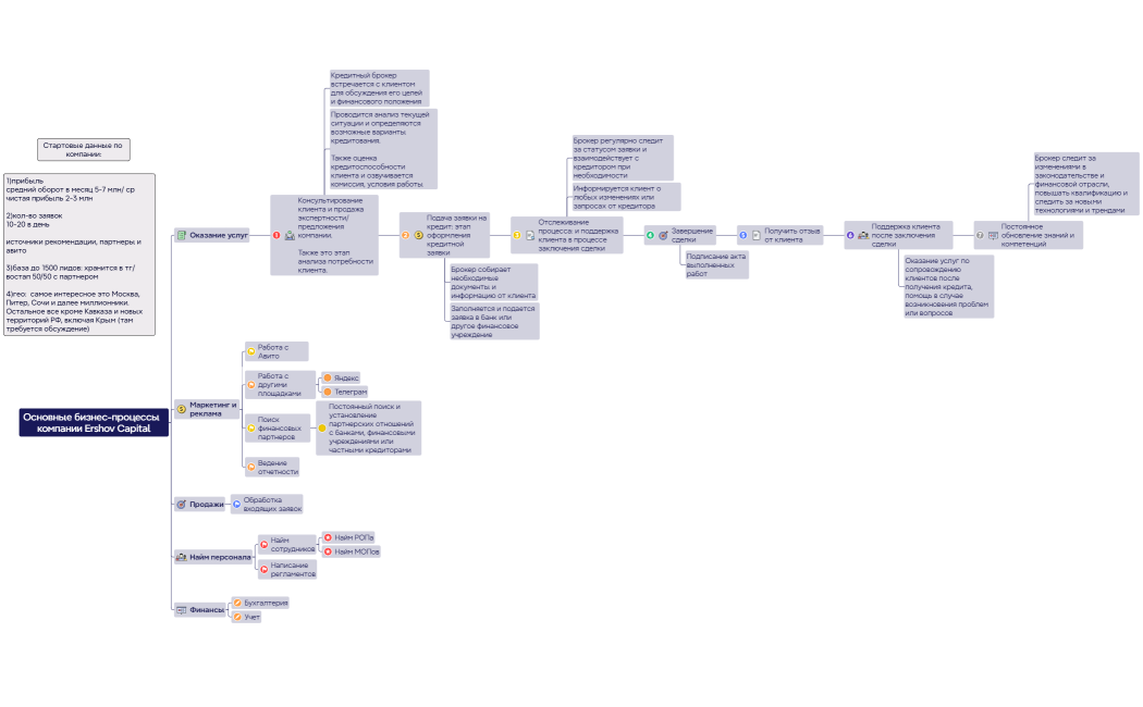
Бизнес процессы
Бизнес процессы
EYSNWFQuvd
Free
Задачи ассистента
Задачи ассистента
EYSNWFQuvd
Free
Задачи ассистента
Задачи ассистента
EYSNWFQuvd
Free
Задачи ассистента
Задачи ассистента
EYSNWFQuvd
Free
Бизнес процессы
Бизнес процессы
EYSNWFQuvd
Free