Skip to main content
EYPmXIhrkg

EYPmXIhrkg

4templates
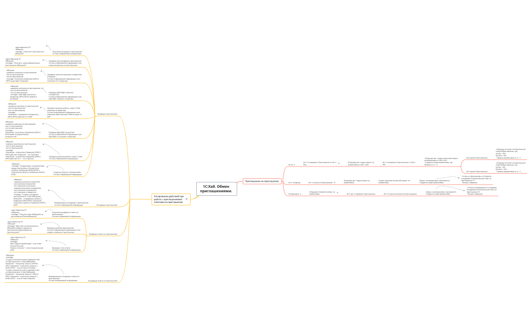
1СХаб. Приглашение на приглашение + логирование
1СХаб. Приглашение на приглашение + логирование
EYPmXIhrkg
Free
1СХаб. Ответы на Приглашения
1СХаб. Ответы на Приглашения
EYPmXIhrkg
Free
1СХаб. Исходящие приглашения
1СХаб. Исходящие приглашения
EYPmXIhrkg
Free
1СХаб. Входящие приглашения
1СХаб. Входящие приглашения
EYPmXIhrkg
Free