Skip to main content
EYNLlccupq

EYNLlccupq

17templates
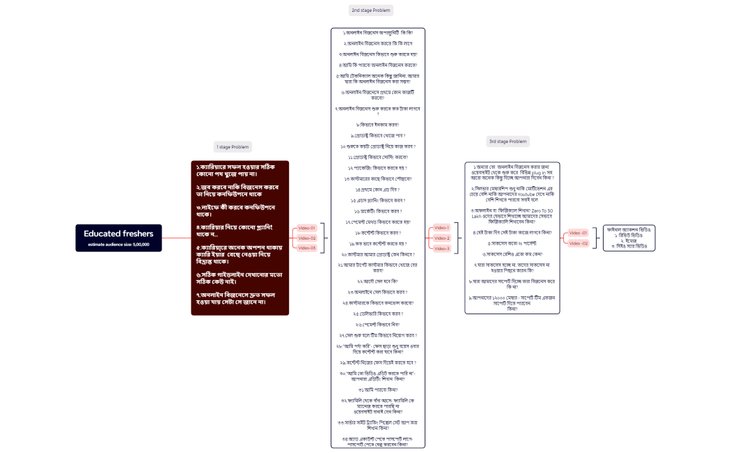
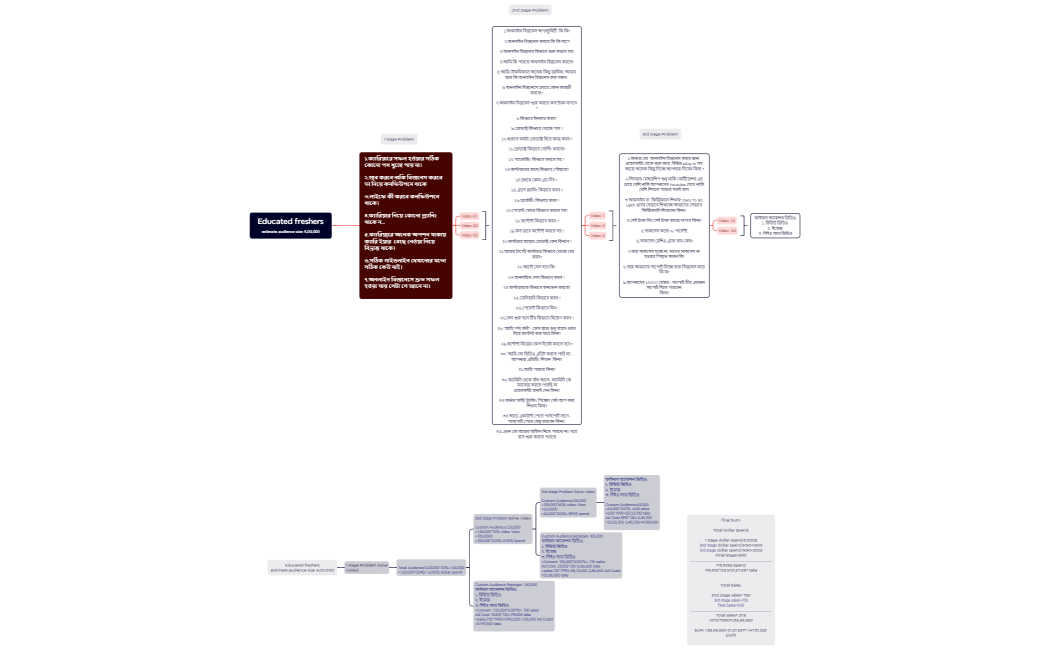
Educated freshersestimate audience size 5,00,000
Educated freshersestimate audience size 5,00,000
EYNLlccupq
Free
Educated freshersestimate audience size 5,00,000
Educated freshersestimate audience size 5,00,000
EYNLlccupq
Free
10 crore taka profit
10 crore taka profit
EYNLlccupq
Free
10 crore taka profit
10 crore taka profit
EYNLlccupq
Free
Camp-01
Camp-01
EYNLlccupq
Free
OTA  journey
OTA journey
EYNLlccupq
Free
OTA  journey
OTA journey
EYNLlccupq
Free
OTA  journey
OTA journey
EYNLlccupq
Free
start
start
EYNLlccupq
Free