Skip to main content
Max Howard

Max Howard

3templates
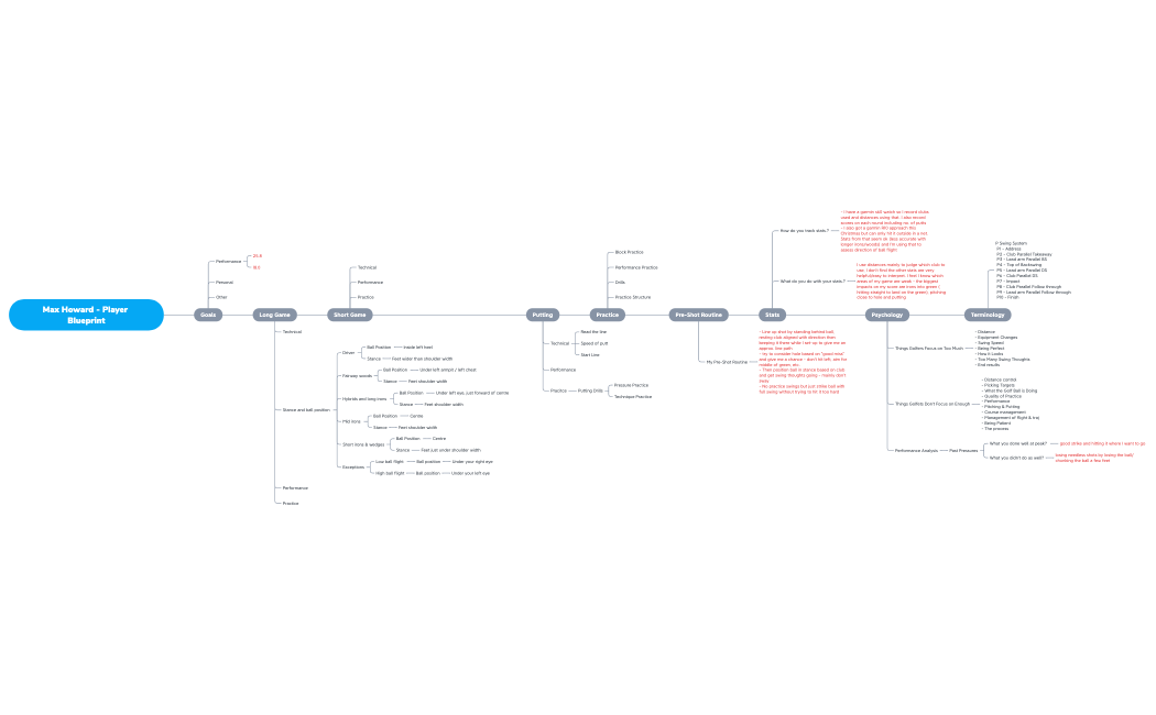
Max Howard - Player Blueprint.xmind
Max Howard - Player Blueprint.xmind
Max Howard
Free
Max Howard - Player Blueprint.xmind
Max Howard - Player Blueprint.xmind
Max Howard
Free
Max Howard - Player Blueprint.xmind
Max Howard - Player Blueprint.xmind
Max Howard
Free