Skip to main content
Alena B

Alena B

4templates
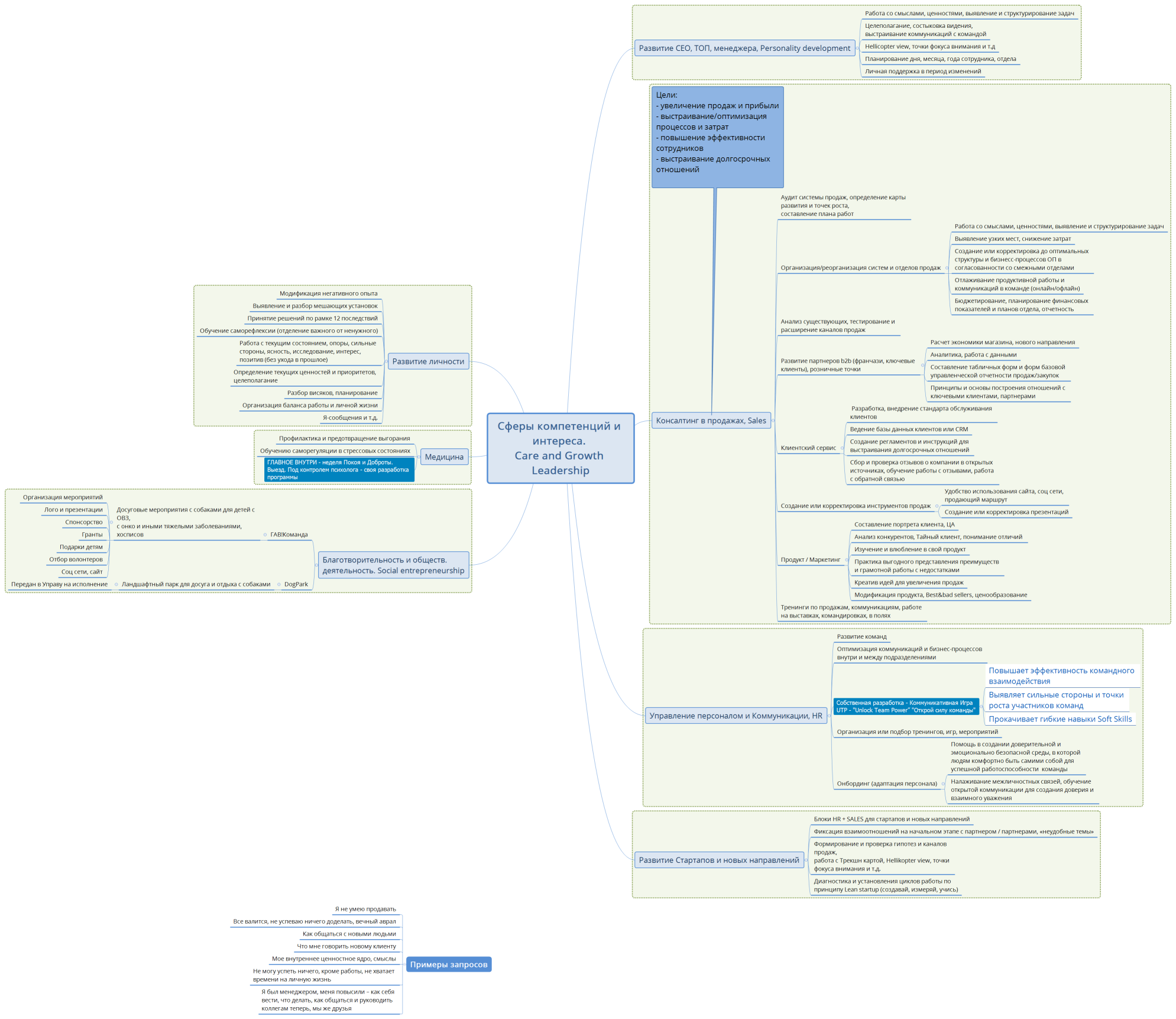
Сферы компетенций и интереса. Care and Growth Leadership
Сферы компетенций и интереса. Care and Growth Leadership
Alena B
Free
Сферы компетенций и интереса. Care and Growth Leadership
Сферы компетенций и интереса. Care and Growth Leadership
Alena B
Free
Сферы компетенций и интереса. Care and Growth Leadership
Сферы компетенций и интереса. Care and Growth Leadership
Alena B
Free
Сферы компетенций и интереса. Care and Growth Leadership
Сферы компетенций и интереса. Care and Growth Leadership
Alena B
Free