Skip to main content
Home
Download
Pricing
Contact Sales
Sign In
Sign Up
Hoss Evey
1
templates
All Prices
All Templates
All Languages
Search templates
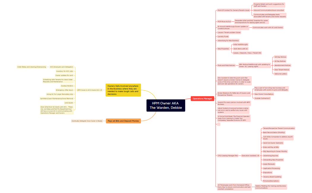
HPM Owner AKA The Warden, Debbie Buisness Model 1
Hoss Evey
Free