Skip to main content
Takeshi Miyagawa

Takeshi Miyagawa

4templates
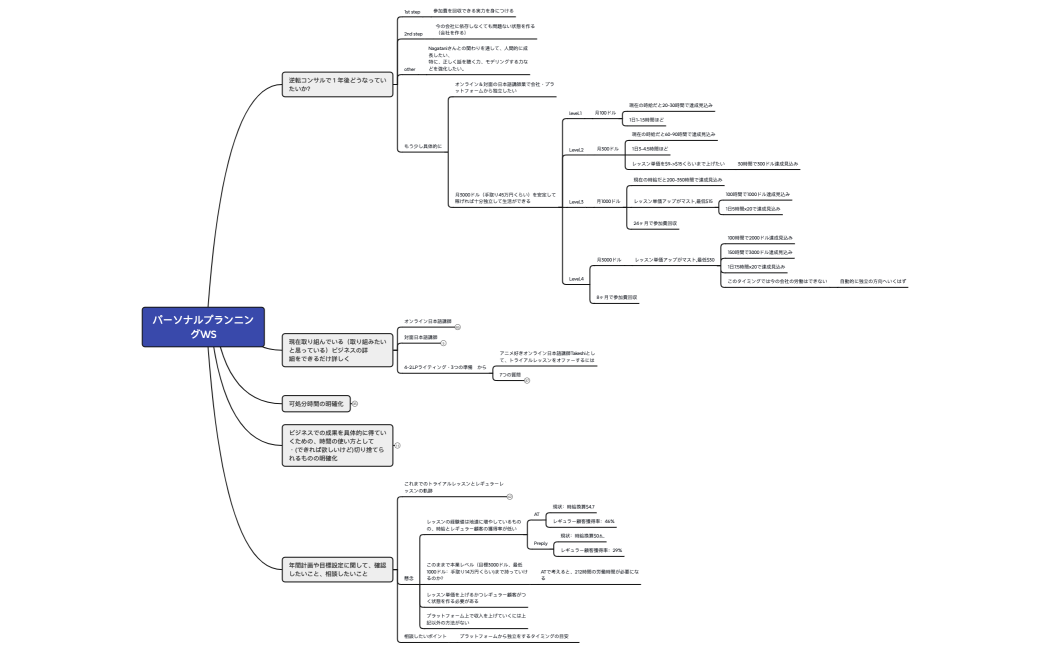
パーソナルプランニングWS_0119_2024
パーソナルプランニングWS_0119_2024
Takeshi Miyagawa
Free
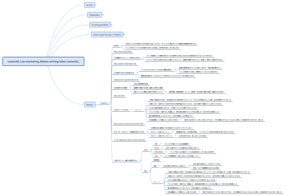
Lesson62_List marketing_Before writing Sales Letter(SL)
Lesson62_List marketing_Before writing Sales Letter(SL)
Takeshi Miyagawa
Free
Lesson60_List marketing_Free Offer
Lesson60_List marketing_Free Offer
Takeshi Miyagawa
Free
MARUNAGE アウトプット12/8/2023
MARUNAGE アウトプット12/8/2023
Takeshi Miyagawa
Free