Skip to main content
Bruce Ashton

Bruce Ashton

21templates
RSS.xmind
RSS.xmind
Bruce Ashton
Free
My Practices - Contents
My Practices - Contents
Bruce Ashton
Free
My Practices - Contents
My Practices - Contents
Bruce Ashton
Free
NEURODIVERSITY INTEGRATING THEORY AND PRACTICE
NEURODIVERSITY INTEGRATING THEORY AND PRACTICE
Bruce Ashton
Free
NEURODIVERSITY INTEGRATING THEORY AND PRACTICE
NEURODIVERSITY INTEGRATING THEORY AND PRACTICE
Bruce Ashton
Free
10 Researched Based Approaches to support Gifted students
10 Researched Based Approaches to support Gifted students
Bruce Ashton
Free
Job Crafting    "That's not part of my job ... that's part of me"?
Job Crafting "That's not part of my job ... that's part of me"?
Bruce Ashton
Free
Job Crafting    "That's not part of my job ... that's part of me"?
Job Crafting "That's not part of my job ... that's part of me"?
Bruce Ashton
Free
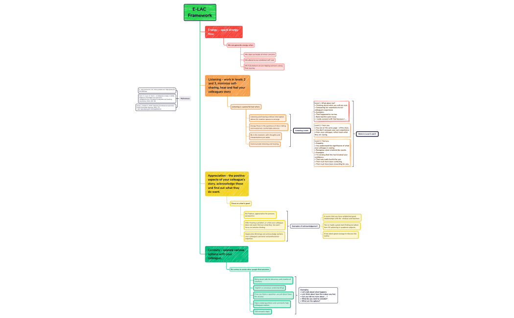
D6 L3 E-LAC Framework
D6 L3 E-LAC Framework
Bruce Ashton
Free