Skip to main content
Home
Download
Pricing
Contact Sales
Sign In
Sign Up
Ольга Войнова
3
templates
All Prices
All Templates
All Languages
Search templates
e-mail воронка
Ольга Войнова
Free
Без названия
Ольга Войнова
Free
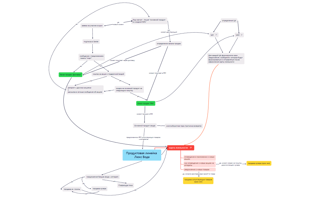
Продуктовая линейка Люкс Вода
Ольга Войнова
Free