Skip to main content
Home
Download
Pricing
Contact Sales
Sign In
Sign Up
EWMhCQEJQp
3
templates
All Prices
All Templates
All Languages
Search templates
Экосистема
EWMhCQEJQp
Free
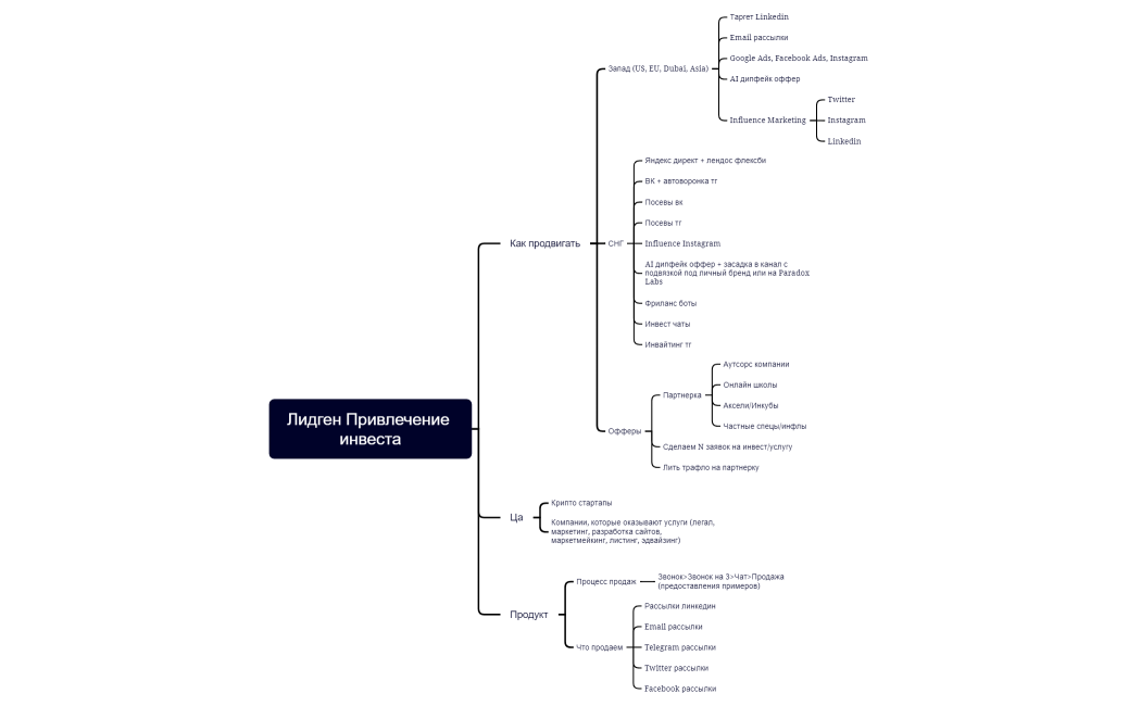
Лидген Привлечение инвеста
EWMhCQEJQp
Free
Скрипт продаж
EWMhCQEJQp
Free