Skip to main content
Home
Download
Pricing
Contact Sales
Sign In
Sign Up
EWMACdvCUd
3
templates
All Prices
All Templates
All Languages
Search templates
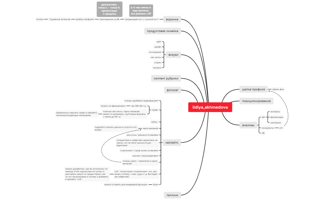
lidiya_akhmedova
EWMACdvCUd
Free
____-6y8W3B-aw0zOEC-74647
EWMACdvCUd
Free
Перелив аудитории в вк
EWMACdvCUd
Free