Skip to main content
Beatrice Ferrillo

Beatrice Ferrillo

8templates
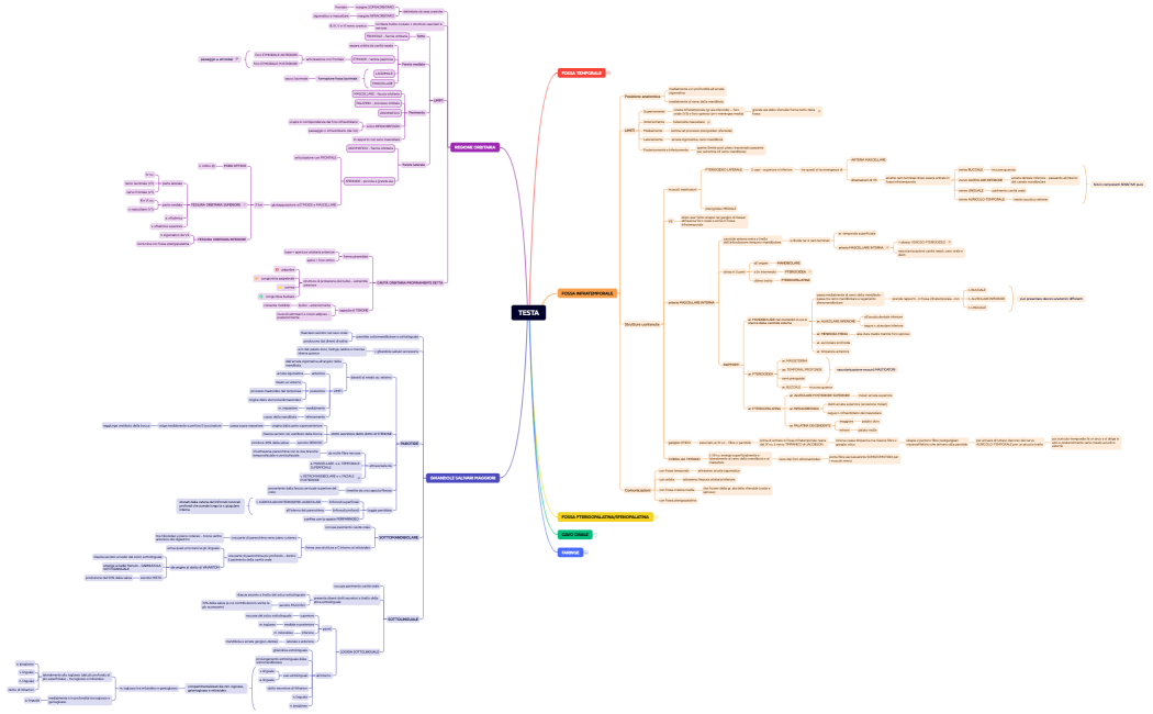
ANATOMIA TOPOGRAFICA
ANATOMIA TOPOGRAFICA
Beatrice Ferrillo
Free
NEUROANATOMIA
NEUROANATOMIA
Beatrice Ferrillo
Free
BASICRANIO - Fori
BASICRANIO - Fori
Beatrice Ferrillo
Free
Organi linfoidi ed emopoietici.xmind
Organi linfoidi ed emopoietici.xmind
Beatrice Ferrillo
Free
LINFATICO.xmind
LINFATICO.xmind
Beatrice Ferrillo
Free
VENE.xmind
VENE.xmind
Beatrice Ferrillo
Free
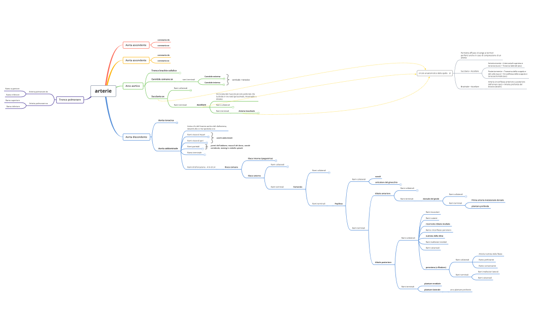
arterie.xmind
arterie.xmind
Beatrice Ferrillo
Free
arterie.xmind
arterie.xmind
Beatrice Ferrillo
Free