Skip to main content
Home
Download
Pricing
Contact Sales
Sign In
Sign Up
kseniya kulygina
2
templates
All Prices
All Templates
All Languages
Search templates
отдать ребенка в детский сад
kseniya kulygina
Free
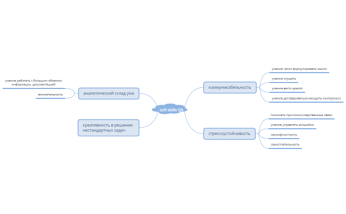
soft skills QA
kseniya kulygina
Free