Skip to main content
Home
Download
Pricing
Contact Sales
Sign In
Sign Up
許
2
templates
All Prices
All Templates
All Languages
Search templates
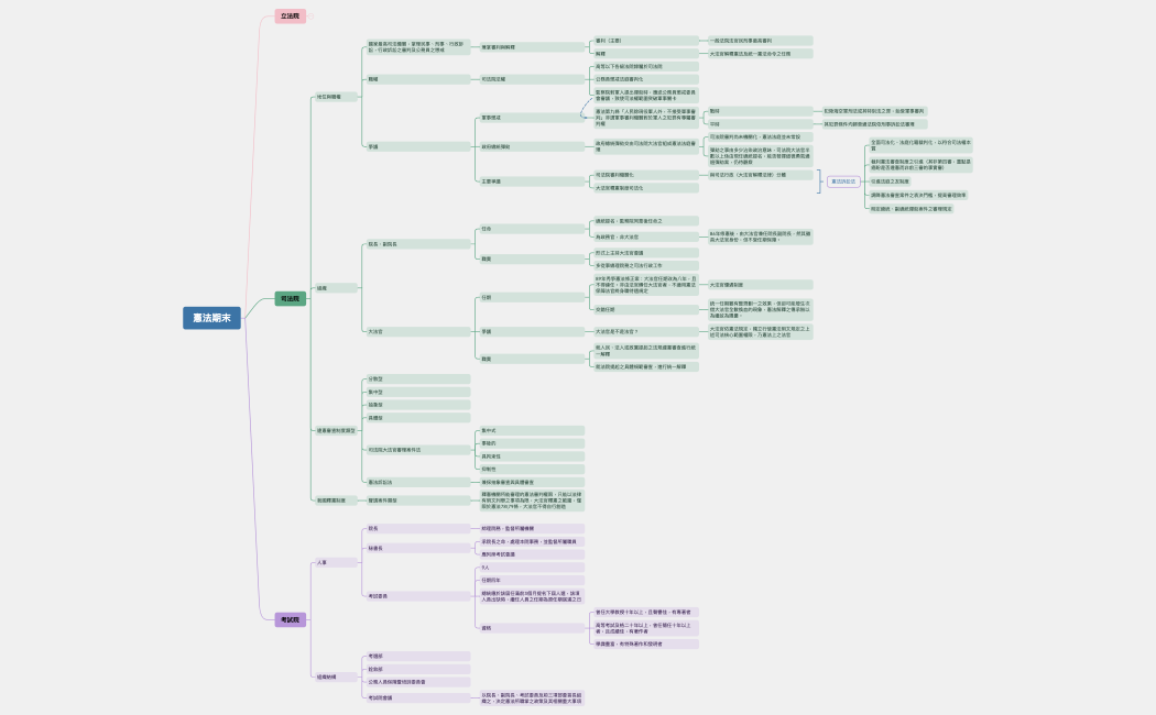
憲法期末.xmind
許
Free
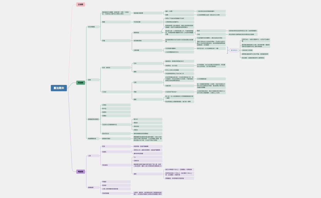
憲法期末.xmind
許
Free