Skip to main content
Xmind

Xmind

92templates
One Hundred Years of Solitude
One Hundred Years of Solitude
Xmind
Free
vana日本語
vana日本語
Xmind
Free
I just spend an hour with William Shakespeare discussing sonnet number 33
FeaturedXmind Favorites
I just spend an hour with William Shakespeare discussing sonnet number 33
Xmind
Free
Shakespeare Enigma Escape
FeaturedXmind Favorites
Shakespeare Enigma Escape
Xmind
Free
Analysing a Shakespearean play with a mind map
Analysing a Shakespearean play with a mind map
Xmind
Free
I can't Imagine a world without Shakespeare
FeaturedXmind Favorites
I can't Imagine a world without Shakespeare
Xmind
Free
I can't Imagine a world without Shakespeare
I can't Imagine a world without Shakespeare
Xmind
Free
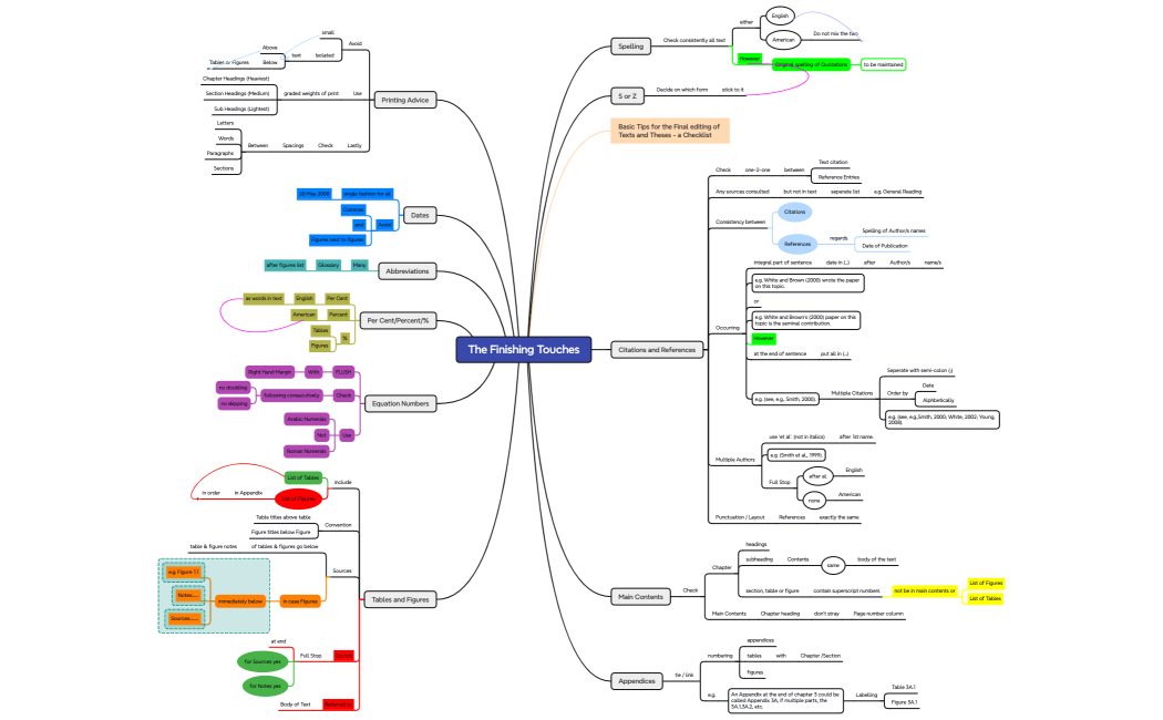
The Finishing Touches
The Finishing Touches
Xmind
Free
Writing a good critical Essay
Writing a good critical Essay
Xmind
Free