Skip to main content
Home
Download
Pricing
Contact Sales
Sign In
Sign Up
Frederika-Rumi Pugatsova
4
templates
All Prices
All Templates
All Languages
Search templates
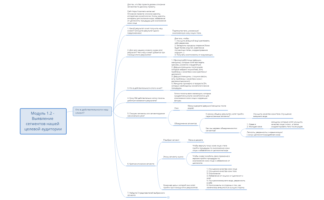
Лист 1
Frederika-Rumi Pugatsova
Free
1 Frederika.xmind
Frederika-Rumi Pugatsova
Free
Лист 1
Frederika-Rumi Pugatsova
Free
Urok1 -segments (1) (1).xmind
Frederika-Rumi Pugatsova
Free