Skip to main content
Harold Daza

Harold Daza

3templates
Arbol de Problemas -Degradación de suelos
Arbol de Problemas -Degradación de suelos
Harold Daza
Free
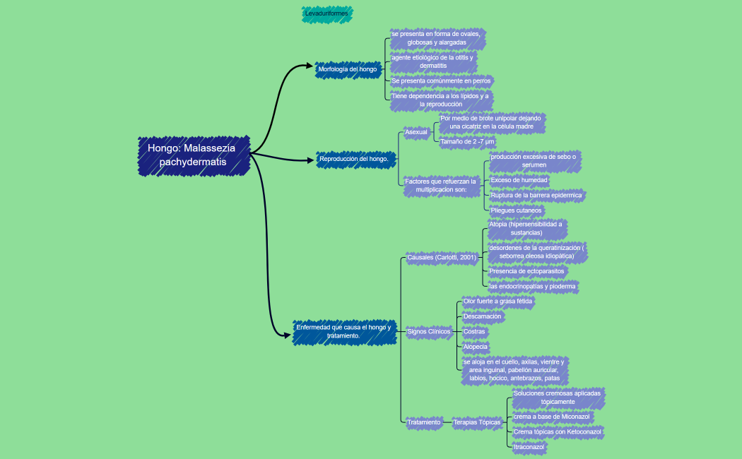
Malassezia pachydermatis
Malassezia pachydermatis
Harold Daza
Free
Recombinación Genética en Bacterias
Recombinación Genética en Bacterias
Harold Daza
Free