Skip to main content
Home
Download
Pricing
Contact Sales
Sign In
Sign Up
Julia Sokolova
1
templates
All Prices
All Templates
All Languages
Search templates
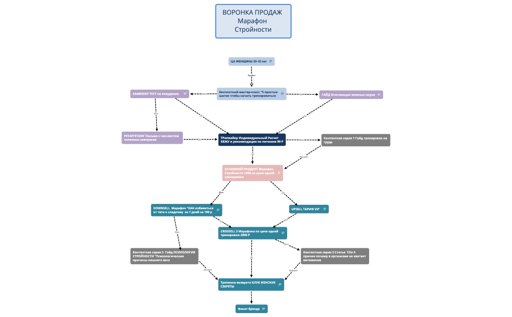
ВОРОНКА ПРОДАЖ Марафон Стройности
Julia Sokolova
Free