Skip to main content
Home
Download
Pricing
Contact Sales
Sign In
Sign Up
Алексей Архипов
3
templates
All Prices
All Templates
All Languages
Search templates
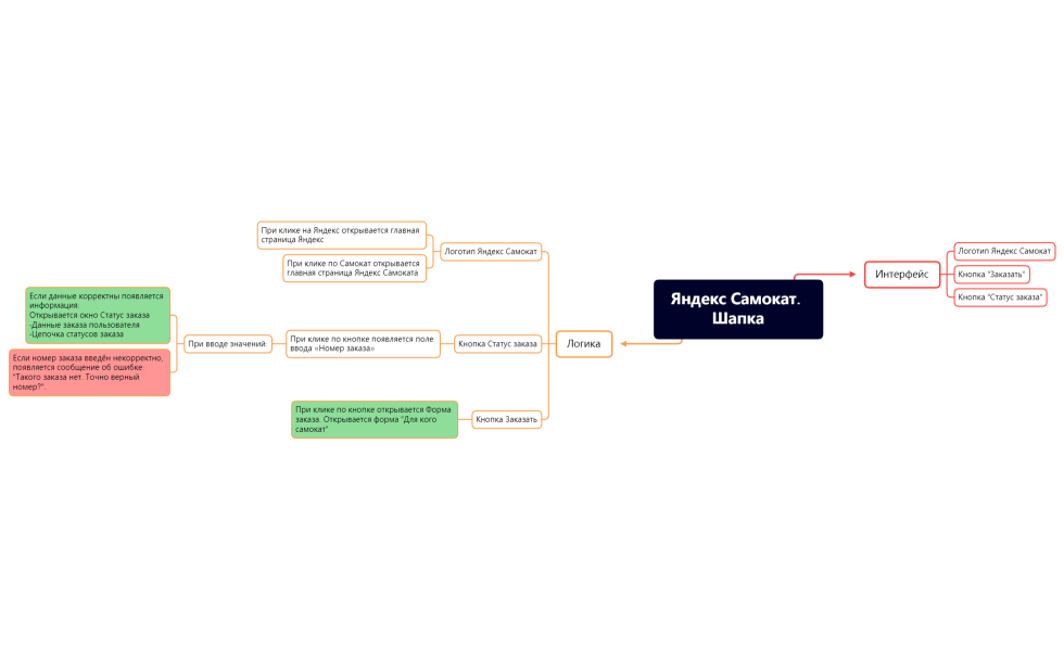
Архипов А.А. Яндекс Самокат. Форма заказа
Алексей Архипов
Free
Без названия
Алексей Архипов
Free
Архипов А.А. 36_1 Проект 1 Mindmap
Алексей Архипов
Free